首页
范文大全
范文大全
总结报告
研讨发言
心得体会
述职述廉
计划方案
先进事迹
对照检查
创新案例
理论文章
其他范文
写作提升
排比金句
过渡金句
精选金句
写作用典
写作提纲
企业公司
党课讲稿
合集汇编
民主生活会
组织生活会
PPT课件
Excel表格
PPT课件
AI写作
电脑桌面
添加今日公文网到电脑桌面
安装后可以在桌面快捷访问
立即添加
上传文档
开通会员
限时优惠
登录 | 注册
笔杆子文秘
个人店铺
实名认证
内容提供者
公文写作、笔杆子写材料、文秘工作者认准今日公文网。
关注
收藏
海报
分享
微信扫码分享
或点击分享到
QQ空间
QQ好友
新浪微博
首页
文档
文章
资料
文档
3P
“穿针引线”巧绘乡村人才振兴“雁阵图”
0
3P
“成年人的少年宫”不妨再多一些
0
5P
“畅通消防通道”专项整治行动方案
0
3P
“产才联动”为发展赋能
0
6P
“常”字写作提纲
0
4P
“才”字型排比句40条
0
3P
“不止于此”巩固主题教育成果
0
7P
“不破不立”类金句大全
0
8P
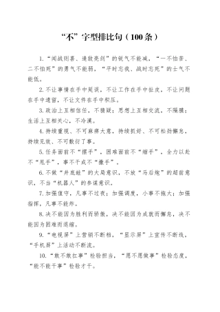
“不”字型排比句(100条)
0
3P
“博士村长欢迎仪式”主持稿
0
4P
“标题党”必备的单字重叠(53个)
0
3P
“必解”“敢解”“善解”答好全面深改考卷
0
首页
上页
1
···
465
466
467
468
469
···
500
下页
尾页
0
粉丝
0
关注
0
收藏
14
人气
阅读排行
“‘三字’工作法”写作提纲30例.1.docx
“两委”换届选举工作应急处置预案.docx
县人居环境综合整治工作总结
开展“我为群众办实事”实践活动综述(区县)
开展“社会主义核心价值观主题实践教育月”活动方案
警示教育心得体会:以“三心”牢筑“三不腐”的廉政防线
开展“我为群众办实事”实践活动的3种途径和5个步骤
高校毕业生流动党员管理问题研究43
开展“观念能力作风建设年”对标先进创一流工作情况汇报
开展“绿色办公、节能降耗”活动倡议书
确认删除?
回到顶部
搜索
VIP
微信客服
微信客服