首页
范文大全
范文大全
总结报告
研讨发言
心得体会
述职述廉
计划方案
先进事迹
对照检查
创新案例
理论文章
其他范文
写作提升
排比金句
过渡金句
精选金句
写作用典
写作提纲
企业公司
党课讲稿
合集汇编
民主生活会
组织生活会
PPT课件
Excel表格
PPT课件
AI写作
电脑桌面
添加今日公文网到电脑桌面
安装后可以在桌面快捷访问
立即添加
上传文档
开通会员
限时优惠
登录 | 注册
笔杆子文秘
实名认证
内容提供者
公文写作、笔杆子写材料、文秘工作者认准今日公文网,官方网址:www.jinrigongwen.com
关注
收藏
海报
分享
微信扫码分享
或点击分享到
QQ空间
QQ好友
新浪微博
首页
文档
文档
4P
VIP
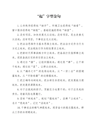
“起”字型金句
2P
VIP
“七字对偶”过渡金句36组
6P
VIP
“七一”党课:感悟思想伟力砥砺奋进前行
4P
VIP
“七一”表彰大会上的讲话材料
3P
VIP
“破立之间”擂响全面深化改革“战鼓”
3P
VIP
“破立并举”转作风 让主题教育硕果长存
7P
VIP
“拼经济、抓发展”工作推进会讲话提纲
7P
VIP
“拼经济、抓发展”工作推进会的讲话提纲
3P
VIP
“披肝、披星、披甲”让深改“巨轮”行稳致远
5P
VIP
“能力素质”类写作金句54例
3P
VIP
“谋篇、着色、晕染”绘就乡村振兴“写意画”
8P
VIP
“民主集中制学习月”活动实施方案
首页
上页
1
···
449
450
451
452
453
···
500
下页
尾页
阅读排行
“‘三字’工作法”写作提纲30例.1.docx
“两委”换届选举工作应急处置预案.docx
开展“绿色办公、节能降耗”活动倡议书
开展“观念能力作风建设年”对标先进创一流工作情况汇报
警示教育心得体会:以“三心”牢筑“三不腐”的廉政防线
高校毕业生流动党员管理问题研究43
县林业局2022年工作汇报材料7401
开展“我为群众办实事”实践活动综述(区县)
开展“我为群众办实事”实践活动的3种途径和5个步骤
2022年上半年党风廉政建设责任制落实情况汇报
确认删除?
回到顶部
搜索中心
开通会员
微信客服
微信客服