机关公务接待礼仪讲稿范文在公务交往中,公务人员的衣着打扮、言谈举止等外在形象总是首先出现在接待对象眼中,这些外在形象不仅体现了一名...
公务员考试录用违纪违规行为处理办法第一条为规范公务员考试录用违纪违规行为的认定与处理严肃考试纪律,确保考试录用工作公平、公正,根据...
党政机关国内公务接待管理规定(2)党政机关国内公务接待管理规定第一条为了规范党政机关国内公务接待管理,厉行勤俭节约,反对铺张浪费,...
新街镇党政机关公务接待手册为了进一步加强我镇党政机关公务接待,明确人员分工,规范工作运行,提高服务水平,制定本手册。一、接待细则1...
在全县公务接待工作会议上的讲话范文今天的会议主要任务是贯彻落实中央和省委、省政府关于公务接待工作的有关精神,就新常态下如何规范、提...
在全市公务接待规范管理工作会议上的讲话范文同志们:前段时间,省审计厅到 x 州对州级、州审计局对三县(市)接待部门就 xxxx 至 xxx...
为什么公务员考试只招一级主任科员以下职位?《公务员录用规定》本规定适用于各级机关录用担任一级主任科员以下及其他相当职级层次的公务员...
公务员信息采集和统计工作汇报近年来,我县为进一步提高公务员管理的信息化、规范化、制度化,从提高公务员信息采集质量着手,精心准备、认...
2023 年国家公务员考试(地市级)行测试题及答案一、常识判断1.党的二十大报告指出,全面建成社会主义现代化强国,总的战略安排是分两步走...
党政机关国内公务接待管理规定第一条为了规范党政机关国内公务接待管理,厉行勤俭节约,反对铺张浪费,加强党风廉政建设,根据《党政机关厉...
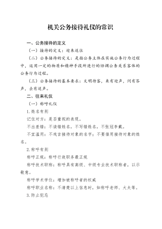
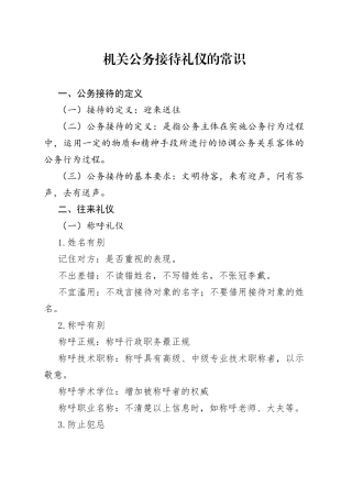
机关公务接待礼仪的常识一、公务接待的定义(一)接待的定义:迎来送往(二)公务接待的定义:是指公务主体在实施公务行为过程中,运用一定...
机关公务接待礼仪的常识一、公务接待的定义(一)接待的定义:迎来送往(二)公务接待的定义:是指公务主体在实施公务行为过程中,运用一定...
机关公务接待礼仪的常识一、公务接待的定义(一)接待的定义:迎来送往(二)公务接待的定义:是指公务主体在实施公务行为过程中,运用一定...
