金平长安矿业有限公司2022 下半年党风廉政建设工作专题研究部署同志们:按照长安公司党总支工作安排,今天,我们在这里召开2022 年度下半...
在区委常委会专题研究部署调查研究工作时的讲话同志们:调查研究是谋事之基、成事之道,是获得真知灼见的源头活水,是做好工作的基本功。今...
酒店党委会专题研究全面从严治党、党风廉政建设和反腐败斗争工作要求4 月 xx 日,xx 酒店召开 2023 年第 x 次党委会,专题研究云投...
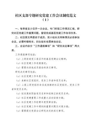
社区支部专题研究党建工作会议制度范文(1)一、每季度至少召开一次会议,专门听取工作情况汇报,研究社区党建工作重要问题,督促完成基层...
在市信访视频室接访并专题研究相关信访问题时的讲话近年来,我市因房地产领域乱象和非法集资乱象引发的群体上访维权事件易发多发,已经成为...
在 2022 年农业农村局全面从严治党专题研究部署会上的讲话同志们:今天我们在这里召开 2023 年全面从严治党专题研究部署会议,主要任务...
社区支部专题研究党建工作会议制度范文(1)一、每季度至少召开一次会议,专门听取工作情况汇报,研究社区党建工作重要问题,督促完成基层...
在市信访视频室接访并专题研究相关信访问题时的讲话近年来,我市因房地产领域乱象和非法集资乱象引发的群体上访维权事件易发多发,已经成为...
在 2022 年农业农村局全面从严治党专题研究部署会上的讲话同志们:今天我们在这里召开 2023 年全面从严治党专题研究部署会议,主要任务...
在 2022 年农业农村局全面从严治党专题研究部署会上的讲话同志们:今天我们在这里召开 2023 年全面从严治党专题研究部署会议,主要任务...
