电脑桌面
添加今日公文网到电脑桌面
安装后可以在桌面快捷访问
标签“挂牌”的相关文档,共16条
  • 副市长在某大学附属中学挂牌仪式上的致辞

    副市长在某大学附属中学挂牌仪式上的致辞各位领导、xx 们:大家好。在这春意盎然、草木芳菲的季节,我们在此隆重举行“*大学附属中学”挂...

    2026-04-19发布 0 浏览 3 页 0 次下载 9.54 KB
  • 2篇挂牌仪式工作方案活动

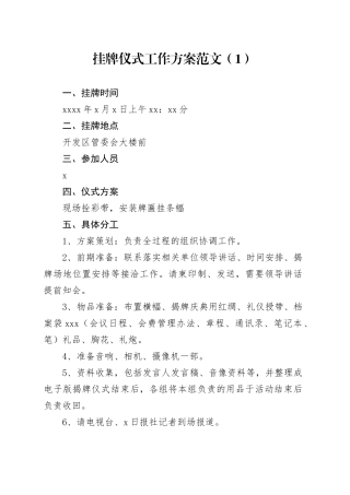
    挂牌仪式工作方案范文(1)一、挂牌时间xxxx 年 x 月 x 日上午 xx:xx 分二、挂牌地点开发区管委会大楼前三、参加人员x四、仪式方案...

    2026-04-18发布 0 浏览 3 页 0 次下载 9.05 KB
  • 责任督学挂牌督导典型案例:聚焦课后服务助力“双减”工作

    责任督学挂牌督导典型案例:聚焦课后服务助力“双减”工作按照《关于印发责任督学“双减”实地督导工作指引的通知》(国教督办函〔2022〕xx...

    2026-04-18发布 0 浏览 2 页 0 次下载 9 KB
  • 消防救援大队揭牌仪式致辞挂牌讲话

    在消防救援大队揭牌仪式上的致辞范文同志们:今天,我们在这里举行区消防救援大队揭牌仪式,标志着我区消防救援工作揭开了历史新篇章,踏上...

    2026-04-18发布 0 浏览 2 页 0 次下载 9.1 KB
  • 副市长在在县红十字会成立挂牌仪式上的讲话提纲

    副市长在在县红十字会成立挂牌仪式上的讲话提纲尊敬的各位领导,同志们:在 xx 县委、县政府的大力支持和帮助下,xx 县红十字会单例为正...

    2026-04-18发布 0 浏览 2 页 0 次下载 8.72 KB
  • 副市长在在xx县红十字会成立挂牌仪式上的讲话提纲

    副市长在在 xx 县红十字会成立挂牌仪式上的讲话提纲尊敬的各位领导,同志们:在 xx 县委、县政府的大力支持和帮助下,xx 县红十字会单...

    2026-04-18发布 0 浏览 2 页 0 次下载 8.98 KB
  • 防止返贫监测帮扶挂牌督办工作情况汇报

    防止返贫监测帮扶挂牌督办工作情况汇报尊敬的各位领导:在全县上下深入学习贯彻习近平总书记来我县视察重要指示精神和省第十二次党代会精神...

    2026-04-18发布 0 浏览 8 页 0 次下载 12.44 KB
  • 领导在村XX文学社创作基地挂牌仪式讲话

    领导在 xx 村 xx 文学社创作基地挂牌仪式讲话尊敬的各位嘉宾、亲爱的乡亲们:大家好!回到村里,参加 xx 文学社创作基地的挂牌仪式,...

    2026-04-18发布 0 浏览 3 页 0 次下载 9.44 KB
  • 在全市企业股改及上市挂牌专题调度会上的讲话

    在全市企业股改及上市挂牌专题调度会上的讲话同志们:发展多层次资本市场,大力推动股权融资,提高直接融资比重是现阶段破解我市融资难题,...

    2026-04-17发布 0 浏览 7 页 0 次下载 12.54 KB
  • 在县脱贫攻坚挂牌督战工作座谈会上的讲话

    在县脱贫攻坚挂牌督战工作座谈会上的讲话这是今年第 x 次来 xx 调研,每一次来都能看到新变化、新成绩和新胜利,让我们很受教育、鼓舞...

    2026-04-17发布 0 浏览 6 页 0 次下载 12.07 KB
  • 在县脱贫攻坚挂牌督战工作座谈会上的讲话

    在县脱贫攻坚挂牌督战工作座谈会上的讲话这是今年第 x 次来 xx 调研,每一次来都能看到新变化、新成绩和新胜利,让我们很受教育、鼓舞...

    2026-04-17发布 0 浏览 6 页 0 次下载 12.07 KB
  • 在全国文明城市挂牌仪式上的致辞

    在全国文明城市挂牌仪式上的致辞同志们,居民朋友们:今天,我们怀着无比激动的心情,在这里隆重集会,举行全国文明城市奖牌挂牌仪式,旨在...

    2026-04-17发布 0 浏览 4 页 0 次下载 10.25 KB
  • 挂牌仪式致辞汇编(13篇)

    挂牌仪式致辞汇编(13 篇)目录1.市委书记在 xx 经济开发区挂牌仪式上的讲话 x2.在 xx 市行政审批局揭牌仪式上的致辞 x3.局长在 xx...

    2026-04-16发布 0 浏览 26 页 0 次下载 26.43 KB
  • 在市社会科学院挂牌仪式上的讲话

    在市社会科学院挂牌仪式上的讲话尊敬的*院长,各位专家、同志们:值此全国上下掀起喜迎二十大热潮之时,**市社会科学院今天正式挂牌成立了...

    2026-04-16发布 0 浏览 6 页 0 次下载 11.95 KB
  • 在诗词楹联协会挂牌仪式上的讲话

    在诗词楹联协会挂牌仪式上的讲话各位领导、各位诗友、各位乡亲,大家上午好:今天非常高兴参加*县诗词楹联协会挂牌仪式。一是工作职责所在...

    2026-04-16发布 0 浏览 4 页 0 次下载 10.61 KB
  • 在全国文明城市挂牌仪式上的致辞

    在全国文明城市挂牌仪式上的致辞同志们,居民朋友们:今天,我们怀着无比激动的心情,在这里隆重集会,举行全国文明城市奖牌挂牌仪式,旨在...

    2026-04-16发布 0 浏览 4 页 0 次下载 10.35 KB

文档阅读TOP10

确认删除?
回到顶部
搜索
VIP
微信客服
  • 微信客服