工作流程:如何给领导准备讲话稿领导经常在各种公开场合发表讲话,一篇高质量的讲话稿是提高领导讲话质量的重要保障。为领导准备讲话稿是秘...
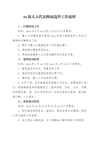
xx 镇人大代表换届选举工作流程一、打算阶段工作时间:xxxx 年 x 月 xx 日至 x 月 xx 日工作要求:1、镇人大向镇党委汇报县 xxx...
招聘阶段招聘阶段工作流程一、招聘阶段人事管理的目的招聘是企业人力资源管理的第一个环节,也是非常重要却极易被忽视的一个环节。实践中,...
面试阶段面试阶段工作流程一、面试阶段人事管理的目的x、通过面试遴选适合企业的员工。2、通过员工承诺和背景调查的形式了解员工具体情况。...
区管干部晋升三级调研员工作流程(试行)根据《公务员职务与职级并行规定》,按照《xx 区关于落实公务员职务与职级并行制度的工作方案》相...
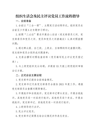
组织生活会和民主评议党员工作流程为切实加强对各基层党组织组织生活会和民主评议党员工作的指导,充分发挥各党支部主体作用,根据《关于召...
发展党员工作流程范本参考目录一、入党申请人阶段第一步递交申请书、自传书/xu 入党申请书/xu 自传书/x第二步党组织派员谈话、填写信息采...
发展党员工作程序1、每季度向支部书面汇报一次;2、每季度写实一次指定两名正式党员负责培养教育积极分子并进行写实教育培养考察积极分子定...
新成立党支部工作流程梳理一、业务要求(一)定义:有正式党员 X 人以上的单位、部门(中心)、站所,应成立党支部。正式党员 X 人及以...
组织生活会和民主评议党员工作流程为切实加强对各基层党组织组织生活会和民主评议党员工作的指导,充分发挥各党支部主体作用,根据《关于召...
组织生活会及民主评议党员工作流程指导一、会前准备1.会前以“三会一课”、主题党日活动等形式,组织党员在会前至少开展 X 次专题学习研...
