首页
范文大全
范文大全
总结报告
研讨发言
心得体会
述职述廉
计划方案
先进事迹
对照检查
创新案例
理论文章
其他范文
写作提升
排比金句
过渡金句
精选金句
写作用典
写作提纲
企业公司
党课讲稿
合集汇编
民主生活会
组织生活会
PPT课件
Excel表格
PPT课件
AI写作
电脑桌面
添加今日公文网到电脑桌面
安装后可以在桌面快捷访问
立即添加
上传文档
开通会员
限时优惠
登录 | 注册
首页
文档
Tag聚合标签
“景园”的相关文档
标签
“景园”
的相关文档,共1条
深圳
景园
大厦岗位工作手册
深圳
景园
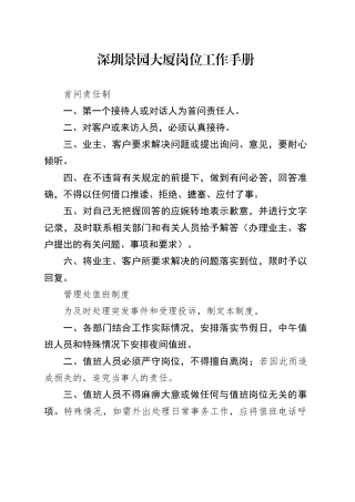
大厦岗位工作手册首问责任制一、第一个接待人或对话人为首问责任人。二、对客户或来访人员,必须认真接待。三、业主、客户要求解决...
2026-04-19发布
0 浏览
25 页
0 次下载
23.03 KB
首页
上页
1
下页
尾页
文档阅读TOP10
日
周
1
市林业局2024年从严治党建设工作总结
93
8页
2
党课讲稿:以作风建设新成效永葆党的先进性纯洁性
7
3
开展“绿色办公、节能降耗”活动倡议书
8
2页
4
优秀青年干部在全县中青班结业典礼上的发言
0
4页
5
警示教育心得体会:以“三心”牢筑“三不腐”的廉政防线
0
3页
6
县林业局2022年工作汇报材料7401
6
6页
7
市委书记在全市县处级干部主体班上的党课讲稿
5
9页
8
开展“我为群众办实事”实践活动综述(区县)
4
5页
9
2022年上半年党风廉政建设责任制落实情况汇报
0
7页
10
总结工程施工风险点、进一步提升安全管理水平
0
2页
1
市林业局2024年从严治党建设工作总结
93
8页
2
县人居环境综合整治工作总结
1
11页
3
开展“我为群众办实事”实践活动综述(区县)
4
5页
4
开展“绿色办公、节能降耗”活动倡议书
8
2页
5
开展“社会主义核心价值观主题实践教育月”活动方案
2
5页
6
党课讲稿:以作风建设新成效永葆党的先进性纯洁性
7
0页
7
优秀青年干部在全县中青班结业典礼上的发言
0
4页
8
开展“我为群众办实事”实践活动的3种途径和5个步骤
1
5页
9
开展“观念能力作风建设年”对标先进创一流工作情况汇报
0
6页
10
警示教育心得体会:以“三心”牢筑“三不腐”的廉政防线
0
3页
确认删除?
回到顶部
搜索
VIP
微信客服
微信客服