电脑桌面
添加今日公文网到电脑桌面
安装后可以在桌面快捷访问
标签“一图”的相关文档,共2条
  • 一图读懂2024全国两会精神内容1100字

    一图读懂 2024 全国两会精神内容3 月 x 日,十四届全国人大二次会议开幕,政府工作报告备受瞩目。让我们从三个维度,读懂这份事关国计...

    2026-04-19发布 0 浏览 3 页 0 次下载 9.68 KB
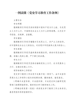
  • 一图读懂《党史学习教育工作条例》1700

    一图读懂《党史学习教育工作条例》主要任务学史明理强调教育引导党员深刻领悟中国共产党为什么能、马克思主义为什么行、中国特色社会主义为...

    2026-04-19发布 0 浏览 4 页 0 次下载 10.1 KB

文档阅读TOP10

确认删除?
回到顶部
搜索
VIP
微信客服
  • 微信客服