零星维修工程审计:风险分析、管理建议医院零星维修工程主要指对医院建筑物的内部设施进行修缮和改造,旨在改善医院的医疗环境,满足医疗需...
零星维修工程存在的问题及审计对策探讨零星维修工程项目比较多,但是造价很低,具有工程短、形式多样的特点。零星维修工程在建筑结构上有额...
零星采购中的关键审计点零星采购指的是一种零散的、非定期或不经常性的采购活动,通常是指对于一些小额、紧急或非常规的物资、劳务或服务等...
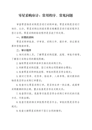
零星采购审计:常用程序、常见问题审查零星物资采购是否进行采购申请,零星采购是否进行询价、比价,零星采购达到招采要求规模是否进行招采...
从审计视角浅谈镇街零星工程规范管理近年来,随着美丽城镇建设全方位布局和抓好文明城市、卫生城市创建的要求,镇街有关环境整治、垃圾清运...
