首页
范文大全
范文大全
总结报告
研讨发言
心得体会
述职述廉
计划方案
先进事迹
对照检查
创新案例
理论文章
其他范文
写作提升
排比金句
过渡金句
精选金句
写作用典
写作提纲
企业公司
党课讲稿
合集汇编
民主生活会
组织生活会
PPT课件
Excel表格
PPT课件
AI写作
电脑桌面
添加今日公文网到电脑桌面
安装后可以在桌面快捷访问
立即添加
上传文档
开通会员
限时优惠
登录 | 注册
首页
文档
Tag聚合标签
“失磁”的相关文档
标签
“失磁”
的相关文档,共1条
发电机组的
失磁
原因及影响
发电机组的
失磁
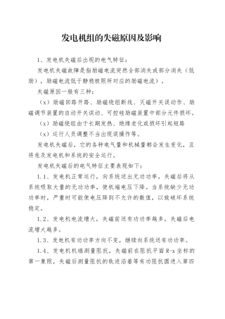
原因及影响1、发电机
失磁
后出现的电气特征:发电机
失磁
故障是指励磁电流突然全部消失或部分消失(低励),励磁电流低于静稳...
2026-04-18发布
0 浏览
5 页
0 次下载
10.36 KB
首页
上页
1
下页
尾页
文档阅读TOP10
日
周
1
警示教育心得体会:以“三心”牢筑“三不腐”的廉政防线
6
3页
2
高校毕业生流动党员管理问题研究43
5
11页
3
开展“观念能力作风建设年”对标先进创一流工作情况汇报
4
6页
4
开展“绿色办公、节能降耗”活动倡议书
3
2页
5
2022年上半年党风廉政建设责任制落实情况汇报
3
7页
6
总结工程施工风险点、进一步提升安全管理水平
3
2页
7
不断加强学习和实践,提高公文写作水平
3
5页
8
2024年经济工作会议主持词
2
5页
9
【12篇】主题教育开展情况阶段性工作总结经验汇报报告合集含第二批范文20240110
2
47页
10
在学习贯彻习近平新时代中国特色社会主义思想主题教育专题读书班暨厅党委理论学习中心组
2
6页
1
县人居环境综合整治工作总结
13
11页
2
开展“我为群众办实事”实践活动综述(区县)
7
5页
3
开展“社会主义核心价值观主题实践教育月”活动方案
7
5页
4
警示教育心得体会:以“三心”牢筑“三不腐”的廉政防线
6
3页
5
开展“我为群众办实事”实践活动的3种途径和5个步骤
5
5页
6
高校毕业生流动党员管理问题研究43
5
11页
7
开展“观念能力作风建设年”对标先进创一流工作情况汇报
4
6页
8
开展“绿色办公、节能降耗”活动倡议书
3
2页
9
2022年上半年党风廉政建设责任制落实情况汇报
3
7页
10
总结工程施工风险点、进一步提升安全管理水平
3
2页
确认删除?
回到顶部
搜索
VIP
微信客服
微信客服