电脑桌面
添加今日公文网到电脑桌面
安装后可以在桌面快捷访问
标签“表现形式”的相关文档,共3条
  • 会议费常见违规问题的八大表现形式

    会议费常见违规问题的八大表现形式1.会议费无预算或预算编制不够完整和具体。一是未编制和审批年度会议计划,想开就开,列支会议费无预算;...

    2026-04-19发布 0 浏览 3 页 0 次下载 8.95 KB
  • 例谈小标题的表现形式

    例谈小标题的表现形式小标题的拟制,是一种带有创造性、科学性、规律性的艺术,是由多种因素构成的艺术整体。小标题在总结中的表现形式,能...

    2026-04-18发布 0 浏览 11 页 0 次下载 15.12 KB
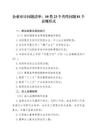
  • 企业审计问题清单:10类23个共性问题81个表现形式

    企业审计问题清单:10 类 23 个共性问题 81 个表现形式一、相关政策及规划执行(一)执行国家及省市政策措施不到位1.未按要求及时归还...

    2026-04-17发布 0 浏览 6 页 0 次下载 10.99 KB

文档阅读TOP10

确认删除?
回到顶部
搜索
VIP
微信客服
  • 微信客服