电脑桌面
添加今日公文网到电脑桌面
安装后可以在桌面快捷访问
标签“三务”的相关文档,共2条
  • 社区“三务”公开内容清单

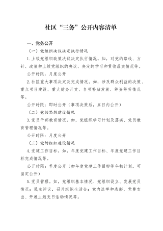
    社区“三务”公开内容清单一、党务公开(一)党组织决议决定执行情况1.上级党组织政策决议决定执行情况。如,对党的路线、方针、政策和上级...

    2026-04-17发布 0 浏览 3 页 0 次下载 9.11 KB
  • 村委会“三务”公开内容清单

    村委会“三务”公开内容清单一、党务公开(一)党组织决议决定执行情况1.上级党组织政策决议决定执行情况。如,对党的路线方针、政策和上级...

    2026-04-17发布 0 浏览 7 页 0 次下载 11.08 KB

文档阅读TOP10

确认删除?
回到顶部
搜索
VIP
微信客服
  • 微信客服