电脑桌面
添加今日公文网到电脑桌面
安装后可以在桌面快捷访问

2021年公司财务管理部工作总结.docx

2021年公司财务管理部工作总结.docx_第1页
1/3
2021年公司财务管理部工作总结.docx_第2页
2/3
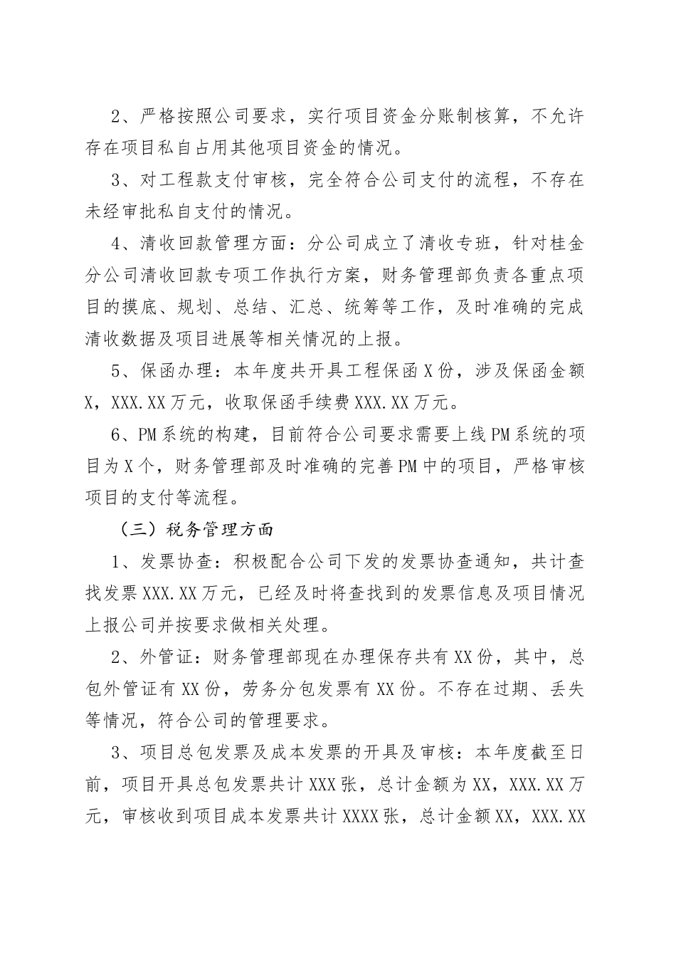
2021 年公司财务管理部工作总结在紧张、有序、忙碌中,我们财务管理部同公司各部门相互协作相互支持,顺利度过了 2021 年。在本年度的财务管理工作中,我们部门在不断地挑战中,有了长足的进步,不断的自我激励中,增强了自我认同感。现对财务管理部 2021 年工作总结如下:一、财务管理工作亮点(一)、财务业务方面1、根据国家法律和公司的相关规定,及时准确的进行日常业务的账务处理,确保会计信息的完整准确。2、根据公司要求,及时准确的进行高新技术调账、混改项目的调整。3、及时装订本年度的会计档案,确保原始凭证完整。4、开展清理老项目专项工作,对于公...

1、当您付费下载文档后,您只拥有了使用权限,并不意味着购买了版权,文档只能用于自身使用,不得用于其他商业用途(如 [转卖]进行直接盈利或[编辑后售卖]进行间接盈利)。
2、本站所有内容均由合作方或网友上传,本站不对文档的完整性、权威性及其观点立场正确性做任何保证或承诺!文档内容仅供研究参考,付费前请自行鉴别。
3、如文档内容存在违规,或者侵犯商业秘密、侵犯著作权等,请点击“违规举报”。

碎片内容

2021年公司财务管理部工作总结.docx

笔杆子文秘 + 关注
实名认证
内容提供者

公文写作、笔杆子写材料、文秘工作者认准今日公文网。

确认删除?
回到顶部
搜索
VIP
微信客服
  • 微信客服