电脑桌面
添加今日公文网到电脑桌面
安装后可以在桌面快捷访问

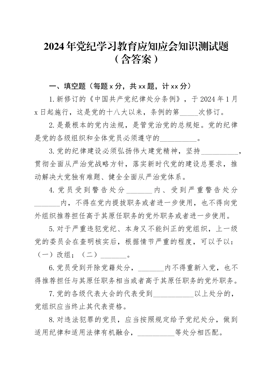
2024年党纪学习教育应知应会知识测试题(含答案)

2024年党纪学习教育应知应会知识测试题(含答案)_第1页
1/7
2024年党纪学习教育应知应会知识测试题(含答案)_第2页
2/7
2024 年党纪学习教育应知应会知识测试题(含答案)一、填空题(每题 x 分,共 xx 题,计 xx 分)1.新修订的《中国共产党纪律处分条例》,于 2024 年 1 月x 日起施行,这是党的十八大以来,条例的第_____次修订。2.是最根本的党内法规,是管党治党的总规矩。党的纪律是党的各级组织和全体党员必须遵守的__________。3.党的纪律建设必须弘扬伟大建党精神,坚持__________,贯彻全面从严治党战略方针,落实新时代党的建设总要求,推动解决大党独有难题、健全全面从严治党体系。4. 党 员 受 到 警 告 处 分 _______ 内 、 受 到 严 重 警 告 ...

1、当您付费下载文档后,您只拥有了使用权限,并不意味着购买了版权,文档只能用于自身使用,不得用于其他商业用途(如 [转卖]进行直接盈利或[编辑后售卖]进行间接盈利)。
2、本站所有内容均由合作方或网友上传,本站不对文档的完整性、权威性及其观点立场正确性做任何保证或承诺!文档内容仅供研究参考,付费前请自行鉴别。
3、如文档内容存在违规,或者侵犯商业秘密、侵犯著作权等,请点击“违规举报”。

碎片内容

2024年党纪学习教育应知应会知识测试题(含答案)

您可能关注的文档

笔杆子文秘 + 关注
实名认证
内容提供者

公文写作、笔杆子写材料、文秘工作者认准今日公文网。

确认删除?
回到顶部
搜索
VIP
微信客服
  • 微信客服