电脑桌面
添加今日公文网到电脑桌面
安装后可以在桌面快捷访问

2024年《中国共产党纪律处分条例》模拟测试题(一)

2024年《中国共产党纪律处分条例》模拟测试题(一)_第1页
1/42
2024年《中国共产党纪律处分条例》模拟测试题(一)_第2页
2/42
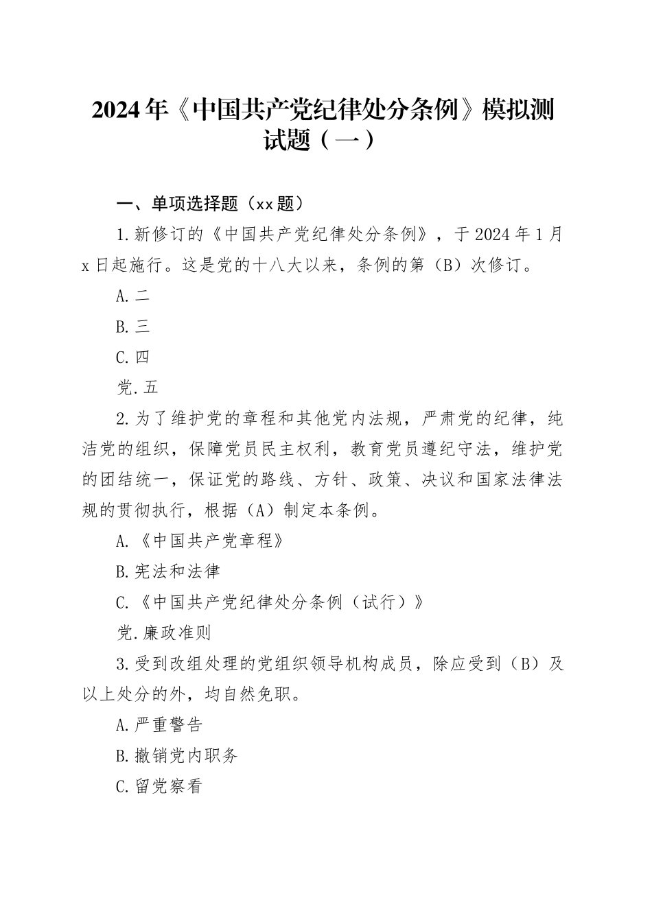
2024 年《中国共产党纪律处分条例》模拟测试题(一)一、单项选择题(xx 题)1.新修订的《中国共产党纪律处分条例》,于 2024 年 1 月x 日起施行。这是党的十八大以来,条例的第(B)次修订。A.二B.三C.四党.五2.为了维护党的章程和其他党内法规,严肃党的纪律,纯洁党的组织,保障党员民主权利,教育党员遵纪守法,维护党的团结统一,保证党的路线、方针、政策、决议和国家法律法规的贯彻执行,根据(A)制定本条例。A.《中国共产党章程》B.宪法和法律C.《中国共产党纪律处分条例(试行)》党.廉政准则3.受到改组处理的党组织领导机构成员,除应受到(B)及以上...

1、当您付费下载文档后,您只拥有了使用权限,并不意味着购买了版权,文档只能用于自身使用,不得用于其他商业用途(如 [转卖]进行直接盈利或[编辑后售卖]进行间接盈利)。
2、本站所有内容均由合作方或网友上传,本站不对文档的完整性、权威性及其观点立场正确性做任何保证或承诺!文档内容仅供研究参考,付费前请自行鉴别。
3、如文档内容存在违规,或者侵犯商业秘密、侵犯著作权等,请点击“违规举报”。

碎片内容

2024年《中国共产党纪律处分条例》模拟测试题(一)

笔杆子文秘 + 关注
实名认证
内容提供者

公文写作、笔杆子写材料、文秘工作者认准今日公文网。

确认删除?
回到顶部
搜索
VIP
微信客服
  • 微信客服