电脑桌面
添加今日公文网到电脑桌面
安装后可以在桌面快捷访问

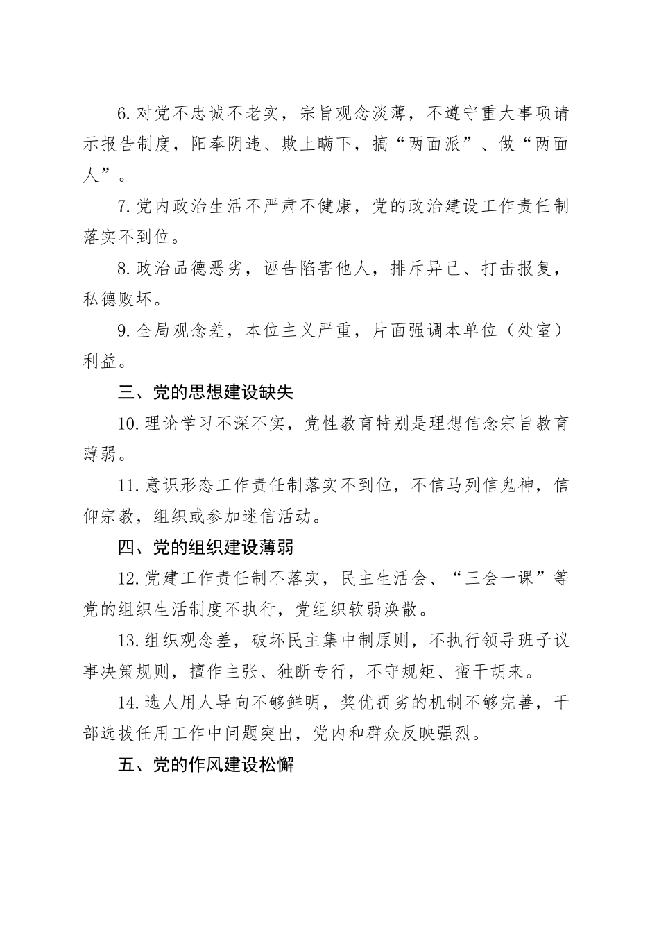
2024年“一把手”管党治党负面清单

2024年“一把手”管党治党负面清单_第1页
1/5
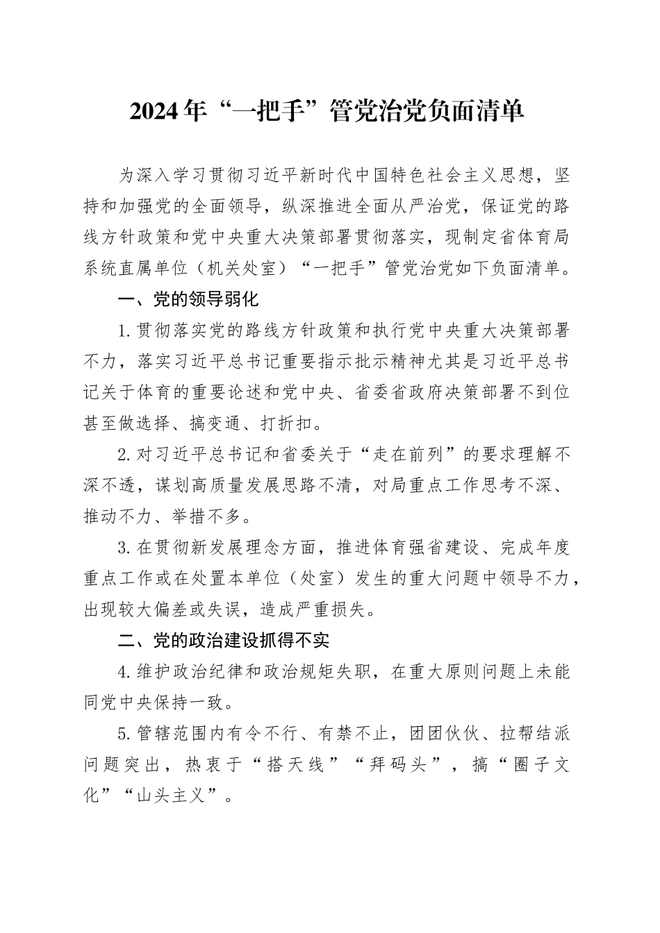
2024年“一把手”管党治党负面清单_第2页
2/5
2024 年“一把手”管党治党负面清单为深入学习贯彻习近平新时代中国特色社会主义思想,坚持和加强党的全面领导,纵深推进全面从严治党,保证党的路线方针政策和党中央重大决策部署贯彻落实,现制定省体育局系统直属单位(机关处室)“一把手”管党治党如下负面清单。一、党的领导弱化1.贯彻落实党的路线方针政策和执行党中央重大决策部署不力,落实习近平总书记重要指示批示精神尤其是习近平总书记关于体育的重要论述和党中央、省委省政府决策部署不到位甚至做选择、搞变通、打折扣。2.对习近平总书记和省委关于“走在前列”的要求理解不深不透,谋划高质量发展思路不清...

1、当您付费下载文档后,您只拥有了使用权限,并不意味着购买了版权,文档只能用于自身使用,不得用于其他商业用途(如 [转卖]进行直接盈利或[编辑后售卖]进行间接盈利)。
2、本站所有内容均由合作方或网友上传,本站不对文档的完整性、权威性及其观点立场正确性做任何保证或承诺!文档内容仅供研究参考,付费前请自行鉴别。
3、如文档内容存在违规,或者侵犯商业秘密、侵犯著作权等,请点击“违规举报”。

碎片内容

2024年“一把手”管党治党负面清单

您可能关注的文档

笔杆子文秘 + 关注
实名认证
内容提供者

公文写作、笔杆子写材料、文秘工作者认准今日公文网。

确认删除?
回到顶部
搜索
VIP
微信客服
  • 微信客服