电脑桌面
添加今日公文网到电脑桌面
安装后可以在桌面快捷访问

镇村有关工作人员实行离任补助若干规定

镇村有关工作人员实行离任补助若干规定_第1页
1/3
镇村有关工作人员实行离任补助若干规定_第2页
2/3
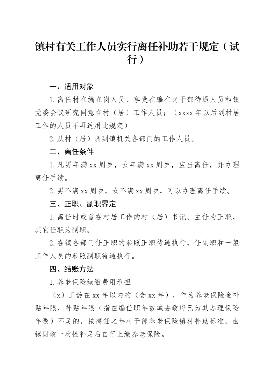
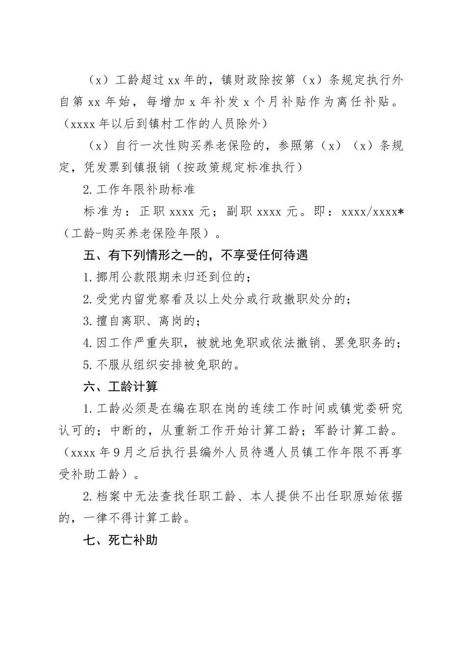
镇村有关工作人员实行离任补助若干规定(试行)一、适用对象1.离任村在编在岗人员、享受在编在岗干部待遇人员和镇党委会议研究同意在村(居)工作人员;(xxxx 年以后到村居工作的人员不再适用此规定)2.从村(居)调到镇机关各部门的工作人员。二、离任条件1.凡男年满 xx 周岁,女年满 xx 周岁,应当离任,并办理离任手续。2.男不满 xx 周岁,女不满 xx 周岁,可以办理离任手续。三、正职、副职界定1.离任时或曾在村居工作的村(居)书记、主任为正职,其它任职为副职。2.在镇各部门任正职的参照正职待遇执行,任副职和一般工作人员的参照副职待遇执行。四、结...

1、当您付费下载文档后,您只拥有了使用权限,并不意味着购买了版权,文档只能用于自身使用,不得用于其他商业用途(如 [转卖]进行直接盈利或[编辑后售卖]进行间接盈利)。
2、本站所有内容均由合作方或网友上传,本站不对文档的完整性、权威性及其观点立场正确性做任何保证或承诺!文档内容仅供研究参考,付费前请自行鉴别。
3、如文档内容存在违规,或者侵犯商业秘密、侵犯著作权等,请点击“违规举报”。

碎片内容

镇村有关工作人员实行离任补助若干规定

笔杆子文秘 + 关注
实名认证
内容提供者

公文写作、笔杆子写材料、文秘工作者认准今日公文网。

确认删除?
回到顶部
搜索
VIP
微信客服
  • 微信客服