电脑桌面
添加今日公文网到电脑桌面
安装后可以在桌面快捷访问

企业建团流程

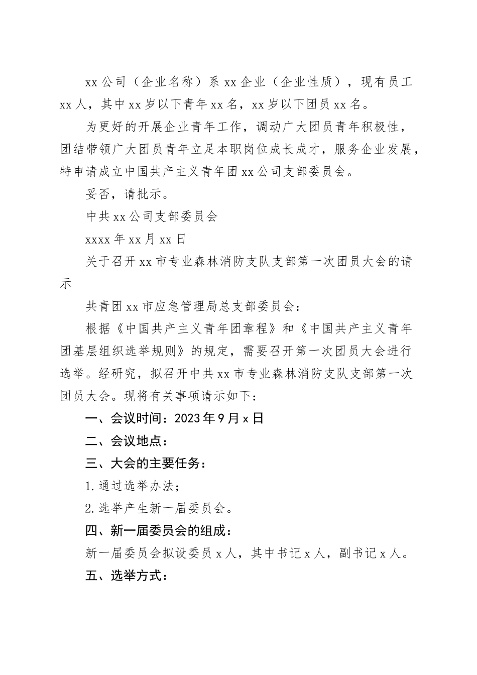
企业建团流程_第1页
1/8
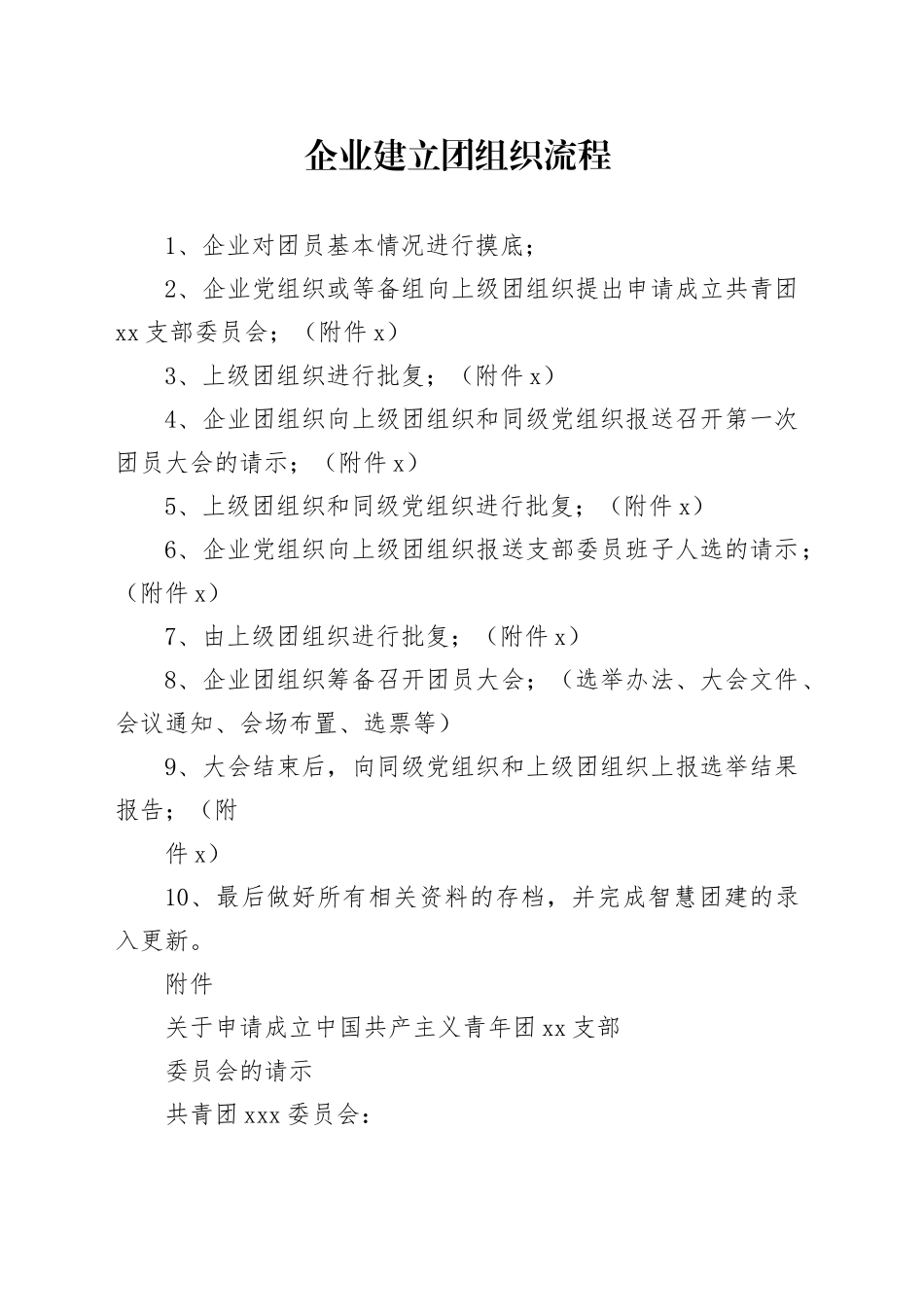
企业建团流程_第2页
2/8
企业建立团组织流程1、企业对团员基本情况进行摸底;2、企业党组织或等备组向上级团组织提出申请成立共青团xx 支部委员会;(附件 x)3、上级团组织进行批复;(附件 x)4、企业团组织向上级团组织和同级党组织报送召开第一次团员大会的请示;(附件 x)5、上级团组织和同级党组织进行批复;(附件 x)6、企业党组织向上级团组织报送支部委员班子人选的请示;(附件 x)7、由上级团组织进行批复;(附件 x)8、企业团组织筹备召开团员大会;(选举办法、大会文件、会议通知、会场布置、选票等)9、大会结束后,向同级党组织和上级团组织上报选举结果报告;(附件...

1、当您付费下载文档后,您只拥有了使用权限,并不意味着购买了版权,文档只能用于自身使用,不得用于其他商业用途(如 [转卖]进行直接盈利或[编辑后售卖]进行间接盈利)。
2、本站所有内容均由合作方或网友上传,本站不对文档的完整性、权威性及其观点立场正确性做任何保证或承诺!文档内容仅供研究参考,付费前请自行鉴别。
3、如文档内容存在违规,或者侵犯商业秘密、侵犯著作权等,请点击“违规举报”。

碎片内容

企业建团流程

笔杆子文秘 + 关注
实名认证
内容提供者

公文写作、笔杆子写材料、文秘工作者认准今日公文网。

相关标签

确认删除?
回到顶部
搜索
VIP
微信客服
  • 微信客服