电脑桌面
添加今日公文网到电脑桌面
安装后可以在桌面快捷访问

2023年主题教育个人党性分析 问题清单

2023年主题教育个人党性分析 问题清单_第1页
1/7
2023年主题教育个人党性分析 问题清单_第2页
2/7
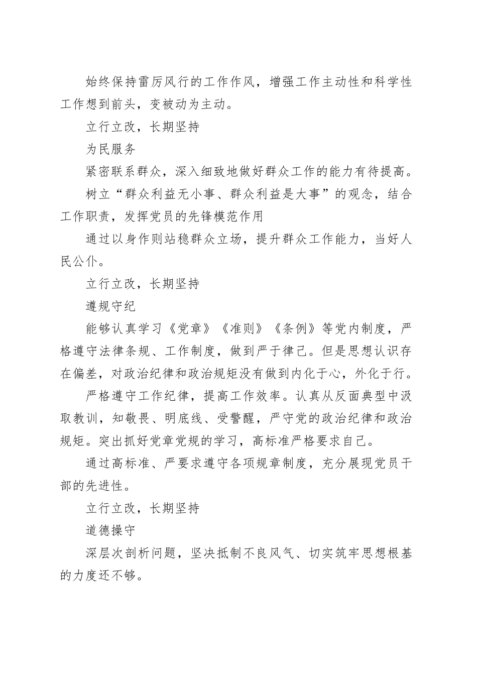
2023 年主题教育个人党性分析问题清单类型存在问题整改措施整改目标整改时限备注政治觉悟对坚定理想信念的认识和理解还不够深刻,对“初心易得始终难守”缺少发自内心底的警觉性和责任感。进一步加强学习学用结合、学以致用,促进知识积累和经验积累,提高在实际工作中分析问题、解决问题的能力,增加工作的系统性、科学性、预见性和创造性。通过用新知识、新文化武装自己的头脑,提高个人理论修养,增强分析、解决问题的能力。立行立改,长期坚持党员意识在保持和发挥先进性方面,对时时处处保持先进性这根弦绷得不够紧。主动对标先进典型和身边榜样,认真检视问题,查...

1、当您付费下载文档后,您只拥有了使用权限,并不意味着购买了版权,文档只能用于自身使用,不得用于其他商业用途(如 [转卖]进行直接盈利或[编辑后售卖]进行间接盈利)。
2、本站所有内容均由合作方或网友上传,本站不对文档的完整性、权威性及其观点立场正确性做任何保证或承诺!文档内容仅供研究参考,付费前请自行鉴别。
3、如文档内容存在违规,或者侵犯商业秘密、侵犯著作权等,请点击“违规举报”。

碎片内容

2023年主题教育个人党性分析 问题清单

笔杆子文秘 + 关注
实名认证
内容提供者

公文写作、笔杆子写材料、文秘工作者认准今日公文网。

确认删除?
回到顶部
搜索
VIP
微信客服
  • 微信客服