电脑桌面
添加今日公文网到电脑桌面
安装后可以在桌面快捷访问

2篇职工代表大会工作制度公司企业医院

2篇职工代表大会工作制度公司企业医院_第1页
1/8
2篇职工代表大会工作制度公司企业医院_第2页
2/8
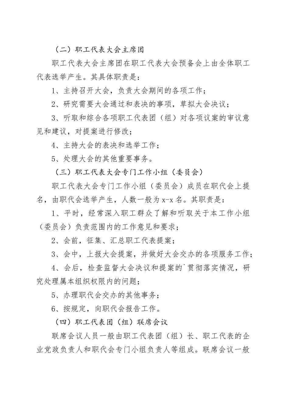
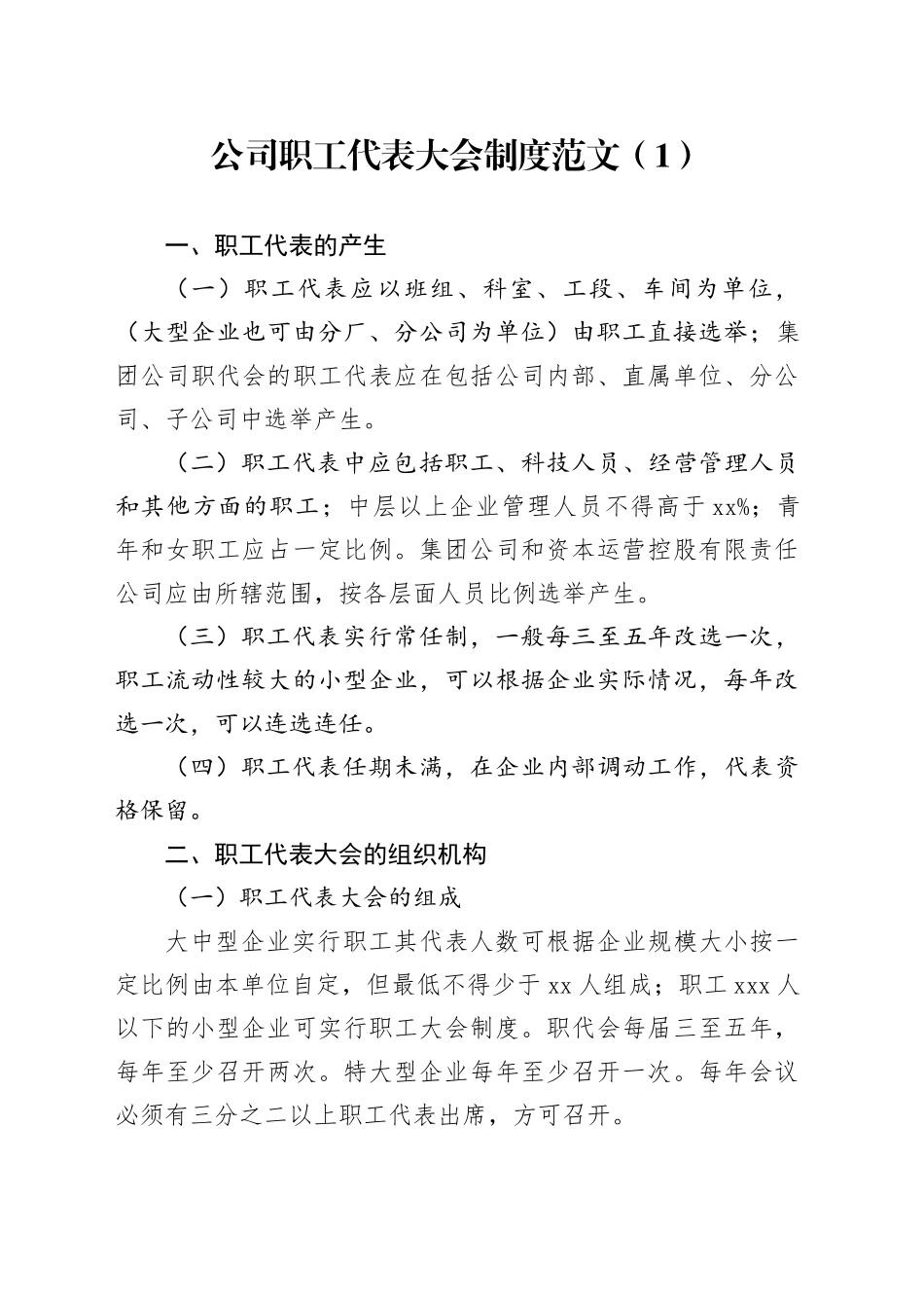
公司职工代表大会制度范文(1)一、职工代表的产生(一)职工代表应以班组、科室、工段、车间为单位,(大型企业也可由分厂、分公司为单位)由职工直接选举;集团公司职代会的职工代表应在包括公司内部、直属单位、分公司、子公司中选举产生。(二)职工代表中应包括职工、科技人员、经营管理人员和其他方面的职工;中层以上企业管理人员不得高于 xx%;青年和女职工应占一定比例。集团公司和资本运营控股有限责任公司应由所辖范围,按各层面人员比例选举产生。(三)职工代表实行常任制,一般每三至五年改选一次,职工流动性较大的小型企业,可以根据企业实际情况,每年...

1、当您付费下载文档后,您只拥有了使用权限,并不意味着购买了版权,文档只能用于自身使用,不得用于其他商业用途(如 [转卖]进行直接盈利或[编辑后售卖]进行间接盈利)。
2、本站所有内容均由合作方或网友上传,本站不对文档的完整性、权威性及其观点立场正确性做任何保证或承诺!文档内容仅供研究参考,付费前请自行鉴别。
3、如文档内容存在违规,或者侵犯商业秘密、侵犯著作权等,请点击“违规举报”。

碎片内容

2篇职工代表大会工作制度公司企业医院

笔杆子文秘 + 关注
实名认证
内容提供者

公文写作、笔杆子写材料、文秘工作者认准今日公文网。

确认删除?
回到顶部
搜索
VIP
微信客服
  • 微信客服