电脑桌面
添加今日公文网到电脑桌面
安装后可以在桌面快捷访问

有关某公司职工家属座谈会活动方案

有关某公司职工家属座谈会活动方案_第1页
1/3
有关某公司职工家属座谈会活动方案_第2页
2/3
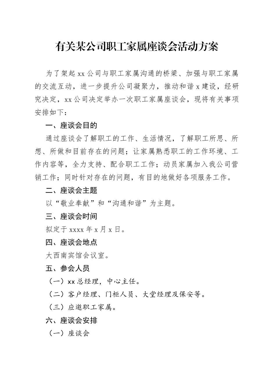
有关某公司职工家属座谈会活动方案为了架起 xx 公司与职工家属沟通的桥梁、加强与职工家属的交流互动,进一步提升公司凝聚力,推动和谐 x 建设,经研究决定,xx 公司决定举办一次职工家属座谈会,现将有关事项安排如下:一、座谈会目的通过座谈会了解职工的工作、生活情况,了解职工所思、所想、所做和目前存在的问题;让家属熟悉职工的工作环境、工作内容等,全力支持、配合职工工作;动员家属加入我公司营销工作;同时针对存在的问题,有目的地做好各项服务工作。二、座谈会主题以“敬业奉献”和“沟通和谐”为主题。三、座谈会时间拟定于 xxxx 年 x 月 x ...

1、当您付费下载文档后,您只拥有了使用权限,并不意味着购买了版权,文档只能用于自身使用,不得用于其他商业用途(如 [转卖]进行直接盈利或[编辑后售卖]进行间接盈利)。
2、本站所有内容均由合作方或网友上传,本站不对文档的完整性、权威性及其观点立场正确性做任何保证或承诺!文档内容仅供研究参考,付费前请自行鉴别。
3、如文档内容存在违规,或者侵犯商业秘密、侵犯著作权等,请点击“违规举报”。

碎片内容

有关某公司职工家属座谈会活动方案

笔杆子文秘 + 关注
实名认证
内容提供者

公文写作、笔杆子写材料、文秘工作者认准今日公文网。

确认删除?
回到顶部
搜索
VIP
微信客服
  • 微信客服