电脑桌面
添加今日公文网到电脑桌面
安装后可以在桌面快捷访问

仓库管理行业人员必知的仓库管理的相关指标

仓库管理行业人员必知的仓库管理的相关指标_第1页
1/3
仓库管理行业人员必知的仓库管理的相关指标_第2页
2/3
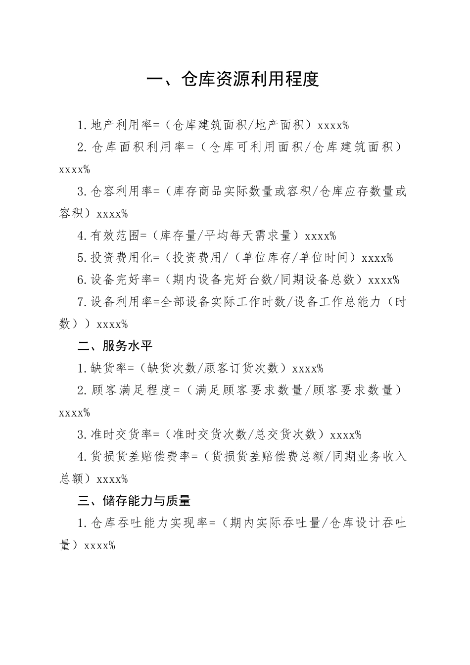
一、仓库资源利用程度1.地产利用率=(仓库建筑面积/地产面积)xxxx%2.仓库面积利用率=(仓库可利用面积/仓库建筑面积)xxxx%3.仓容利用率=(库存商品实际数量或容积/仓库应存数量或容积)xxxx%4.有效范围=(库存量/平均每天需求量)xxxx%5.投资费用化=(投资费用/(单位库存/单位时间)xxxx%6.设备完好率=(期内设备完好台数/同期设备总数)xxxx%7.设备利用率=全部设备实际工作时数/设备工作总能力(时数))xxxx%二、服务水平1.缺货率=(缺货次数/顾客订货次数)xxxx%2.顾客满足程度=(满足顾客要求数量/顾客要求数量)xxxx%3.准时交货率=(准时交货次数/总交货次数)xx...

1、当您付费下载文档后,您只拥有了使用权限,并不意味着购买了版权,文档只能用于自身使用,不得用于其他商业用途(如 [转卖]进行直接盈利或[编辑后售卖]进行间接盈利)。
2、本站所有内容均由合作方或网友上传,本站不对文档的完整性、权威性及其观点立场正确性做任何保证或承诺!文档内容仅供研究参考,付费前请自行鉴别。
3、如文档内容存在违规,或者侵犯商业秘密、侵犯著作权等,请点击“违规举报”。

碎片内容

仓库管理行业人员必知的仓库管理的相关指标

您可能关注的文档

办公老秘 + 关注
实名认证
内容提供者

公文写作、笔杆子写材料、文秘工作者认准今日公文网。

确认删除?
回到顶部
搜索
VIP
微信客服
  • 微信客服