电脑桌面
添加今日公文网到电脑桌面
安装后可以在桌面快捷访问

企业合同制工人招聘合同

企业合同制工人招聘合同_第1页
1/5
企业合同制工人招聘合同_第2页
2/5
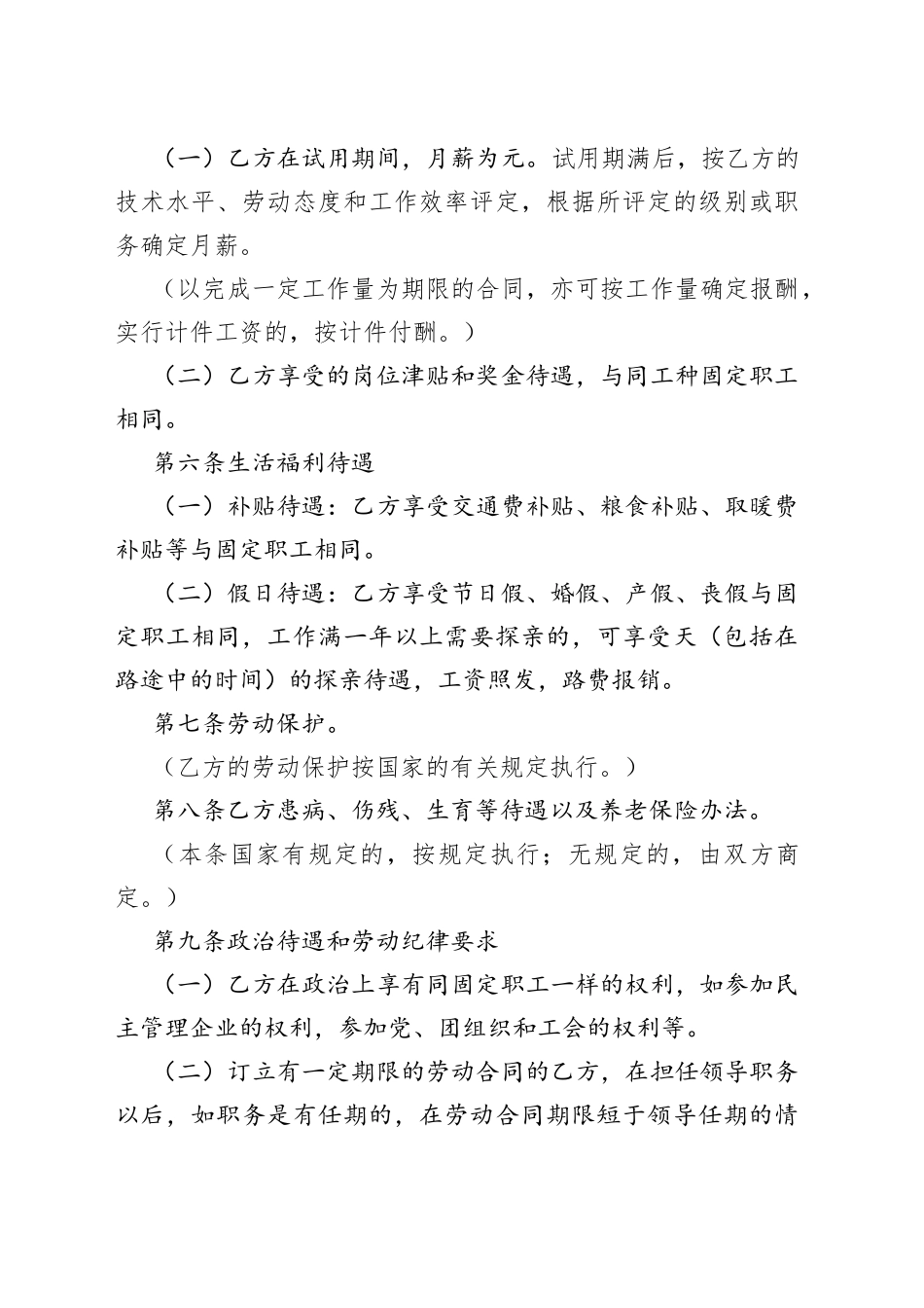
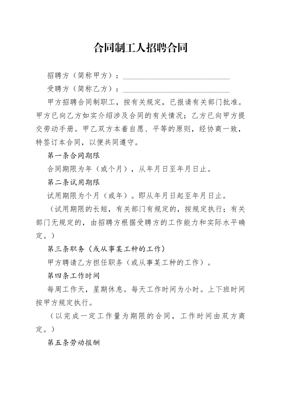
合同制工人招聘合同招聘方(简称甲方):____________________________受聘方(简称乙方):____________________________甲方招聘合同制职工,按有关规定,已报请有关部门批准。甲方已向乙方如实介绍涉及合同的有关情况;乙方已向甲方提交劳动手册。甲乙双方本着自愿、平等的原则,经协商一致,特签订本合同,以便共同遵守。第一条合同期限合同期限为年(或个月),从年月日至年月日止。第二条试用期限试用期限为个月(或年)。即从年月日起至年月日止。(试用期限的长短,有关部门有规定的,按规定执行;有关部门无规定的,由招聘方根据受聘方的工作能力和实际水平确定...

1、当您付费下载文档后,您只拥有了使用权限,并不意味着购买了版权,文档只能用于自身使用,不得用于其他商业用途(如 [转卖]进行直接盈利或[编辑后售卖]进行间接盈利)。
2、本站所有内容均由合作方或网友上传,本站不对文档的完整性、权威性及其观点立场正确性做任何保证或承诺!文档内容仅供研究参考,付费前请自行鉴别。
3、如文档内容存在违规,或者侵犯商业秘密、侵犯著作权等,请点击“违规举报”。

碎片内容

企业合同制工人招聘合同

笔杆子文秘 + 关注
实名认证
内容提供者

公文写作、笔杆子写材料、文秘工作者认准今日公文网。

确认删除?
回到顶部
搜索
VIP
微信客服
  • 微信客服