电脑桌面
添加今日公文网到电脑桌面
安装后可以在桌面快捷访问

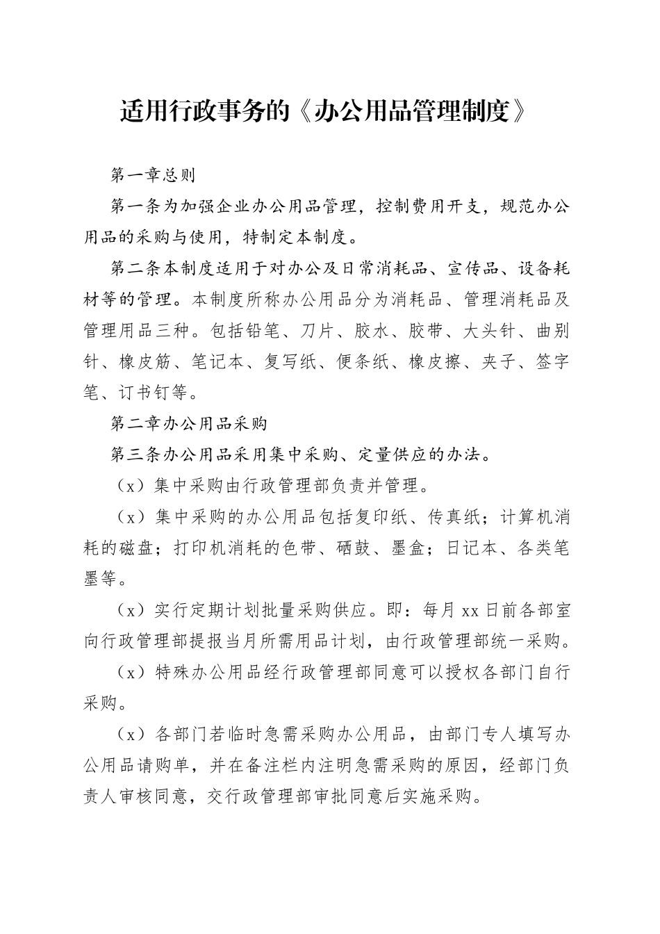
适用行政事务的《办公用品管理制度》

适用行政事务的《办公用品管理制度》_第1页
1/4
适用行政事务的《办公用品管理制度》_第2页
2/4
适用行政事务的《办公用品管理制度》第一章总则第一条为加强企业办公用品管理,控制费用开支,规范办公用品的采购与使用,特制定本制度。第二条本制度适用于对办公及日常消耗品、宣传品、设备耗材等的管理。本制度所称办公用品分为消耗品、管理消耗品及管理用品三种。包括铅笔、刀片、胶水、胶带、大头针、曲别针、橡皮筋、笔记本、复写纸、便条纸、橡皮擦、夹子、签字笔、订书钉等。第二章办公用品采购第三条办公用品采用集中采购、定量供应的办法。(x)集中采购由行政管理部负责并管理。(x)集中采购的办公用品包括复印纸、传真纸;计算机消耗的磁盘;打印机消耗的色...

1、当您付费下载文档后,您只拥有了使用权限,并不意味着购买了版权,文档只能用于自身使用,不得用于其他商业用途(如 [转卖]进行直接盈利或[编辑后售卖]进行间接盈利)。
2、本站所有内容均由合作方或网友上传,本站不对文档的完整性、权威性及其观点立场正确性做任何保证或承诺!文档内容仅供研究参考,付费前请自行鉴别。
3、如文档内容存在违规,或者侵犯商业秘密、侵犯著作权等,请点击“违规举报”。

碎片内容

适用行政事务的《办公用品管理制度》

笔杆子文秘 + 关注
实名认证
内容提供者

公文写作、笔杆子写材料、文秘工作者认准今日公文网。

确认删除?
回到顶部
搜索
VIP
微信客服
  • 微信客服