电脑桌面
添加今日公文网到电脑桌面
安装后可以在桌面快捷访问

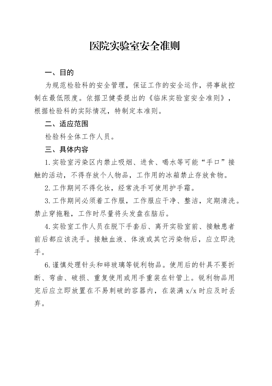
医院实验室安全准则

医院实验室安全准则_第1页
1/3
医院实验室安全准则_第2页
2/3
医院实验室安全准则一、目的为规范检验科的安全管理,保证工作的安全运作,将事故控制在最低限度。依据卫健委提出的《临床实验室安全准则》,根据检验科的实际情况,特制定本准则。二、适应范围检验科全体工作人员。三、具体内容1.实验室污染区内禁止吸烟、进食、喝水等可能“手口”接触的活动,不得存放个人物品,工作用的冰箱禁止存放食物。2.工作期间不得化妆,经常洗手可使用护手霜。3.工作期间必须着工作服,工作服应干净、整洁,定期清洗。禁止穿拖鞋,工作时尽量将头发盘在脑后。4.实验室工作人员在脱下手套后、离开实验室前、接触患者前后都应该洗手。接触血液、...

1、当您付费下载文档后,您只拥有了使用权限,并不意味着购买了版权,文档只能用于自身使用,不得用于其他商业用途(如 [转卖]进行直接盈利或[编辑后售卖]进行间接盈利)。
2、本站所有内容均由合作方或网友上传,本站不对文档的完整性、权威性及其观点立场正确性做任何保证或承诺!文档内容仅供研究参考,付费前请自行鉴别。
3、如文档内容存在违规,或者侵犯商业秘密、侵犯著作权等,请点击“违规举报”。

碎片内容

医院实验室安全准则

您可能关注的文档

笔杆子文秘 + 关注
实名认证
内容提供者

公文写作、笔杆子写材料、文秘工作者认准今日公文网。

确认删除?
回到顶部
搜索
VIP
微信客服
  • 微信客服