电脑桌面
添加今日公文网到电脑桌面
安装后可以在桌面快捷访问

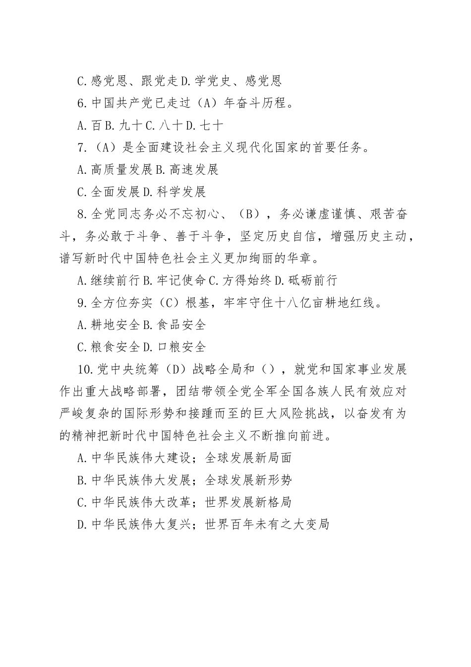
区廉政知识测试题库

区廉政知识测试题库_第1页
1/46
区廉政知识测试题库_第2页
2/46
xx 区廉政知识测试题库一、单项选择题(xxx 题)1.习近平在学习贯彻党的 xx 大精神研讨班开班式上指出,要(B),让领导干部特别是年轻干部经受严格的思想淬炼、政治历练、实践锻炼、专业训练,在复杂严峻的斗争中经风雨、见世面、壮筋骨、长才干。A.增强斗争本领B.加强能力提升C.强化战斗本领2.必须坚定不移贯彻(D),把维护国家安全贯穿党和国家工作各方面全过程,确保国家安全和社会稳定。A.国家发展观 B.总体国家发展观C.国家安全观 D.总体国家安全观3.一切从实际出发,着眼解决新时代改革开放和社会主义(D)建设的实际问题。A.经济 B.科技 C.法制化 D.现...

1、当您付费下载文档后,您只拥有了使用权限,并不意味着购买了版权,文档只能用于自身使用,不得用于其他商业用途(如 [转卖]进行直接盈利或[编辑后售卖]进行间接盈利)。
2、本站所有内容均由合作方或网友上传,本站不对文档的完整性、权威性及其观点立场正确性做任何保证或承诺!文档内容仅供研究参考,付费前请自行鉴别。
3、如文档内容存在违规,或者侵犯商业秘密、侵犯著作权等,请点击“违规举报”。

碎片内容

区廉政知识测试题库

确认删除?
回到顶部
搜索
VIP
微信客服
  • 微信客服