电脑桌面
添加今日公文网到电脑桌面
安装后可以在桌面快捷访问

机关办公用品采购管理制度

机关办公用品采购管理制度_第1页
1/3
机关办公用品采购管理制度_第2页
2/3
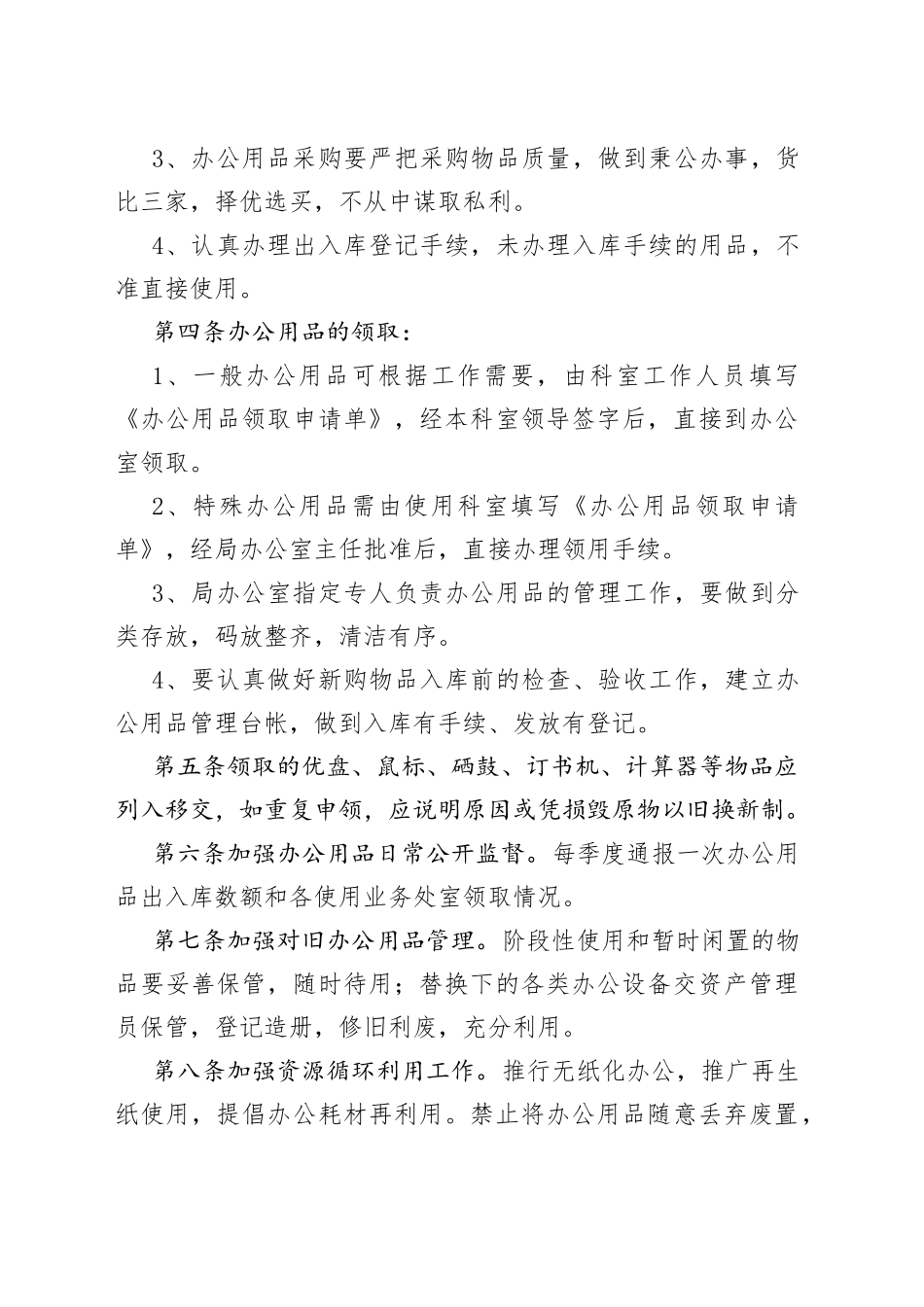
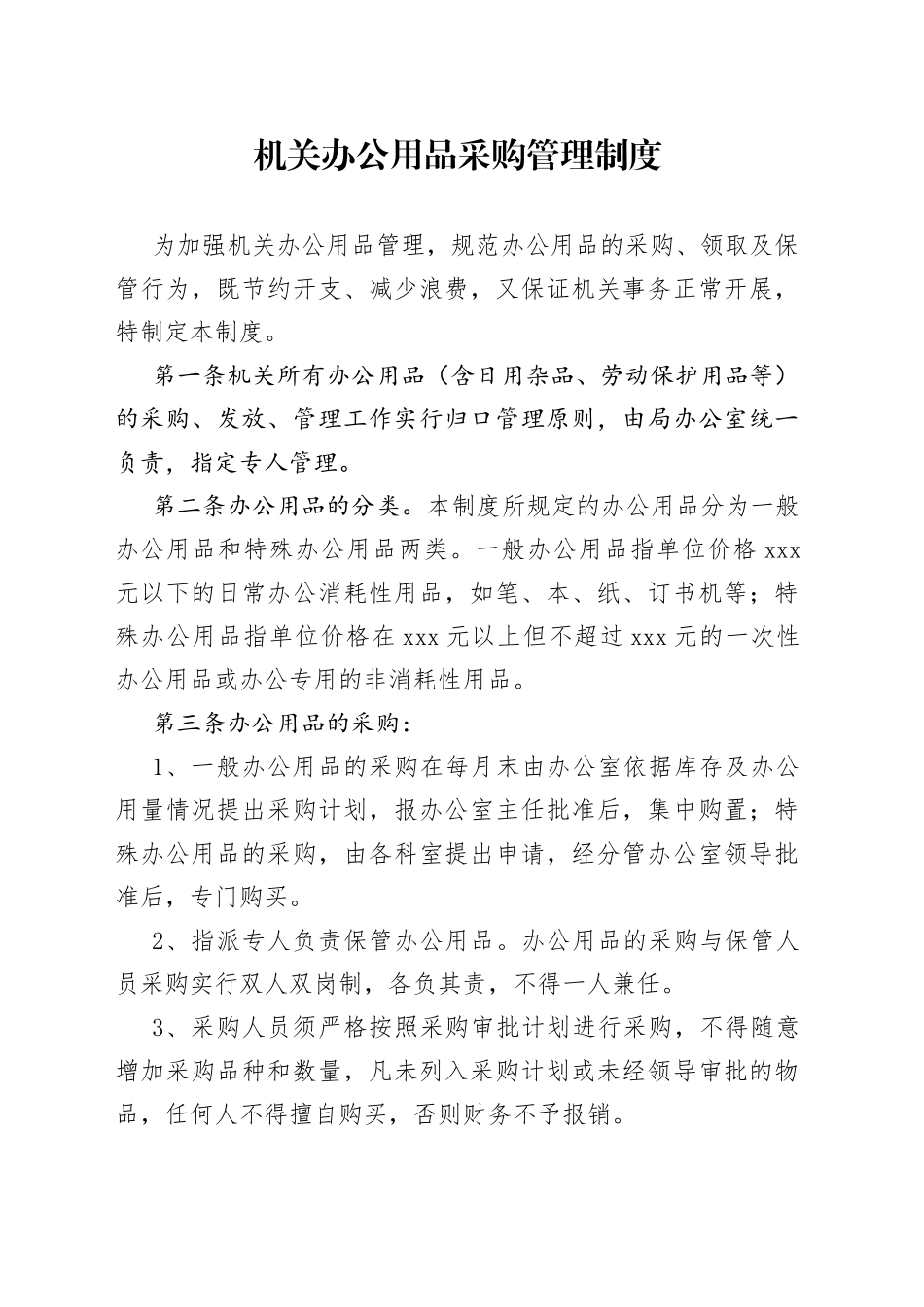
机关办公用品采购管理制度为加强机关办公用品管理,规范办公用品的采购、领取及保管行为,既节约开支、减少浪费,又保证机关事务正常开展,特制定本制度。第一条机关所有办公用品(含日用杂品、劳动保护用品等)的采购、发放、管理工作实行归口管理原则,由局办公室统一负责,指定专人管理。第二条办公用品的分类。本制度所规定的办公用品分为一般办公用品和特殊办公用品两类。一般办公用品指单位价格 xxx元以下的日常办公消耗性用品,如笔、本、纸、订书机等;特殊办公用品指单位价格在 xxx 元以上但不超过 xxx 元的一次性办公用品或办公专用的非消耗性用品。第三...

1、当您付费下载文档后,您只拥有了使用权限,并不意味着购买了版权,文档只能用于自身使用,不得用于其他商业用途(如 [转卖]进行直接盈利或[编辑后售卖]进行间接盈利)。
2、本站所有内容均由合作方或网友上传,本站不对文档的完整性、权威性及其观点立场正确性做任何保证或承诺!文档内容仅供研究参考,付费前请自行鉴别。
3、如文档内容存在违规,或者侵犯商业秘密、侵犯著作权等,请点击“违规举报”。

碎片内容

机关办公用品采购管理制度

笔杆子文秘 + 关注
实名认证
内容提供者

公文写作、笔杆子写材料、文秘工作者认准今日公文网。

确认删除?
回到顶部
搜索
VIP
微信客服
  • 微信客服