电脑桌面
添加今日公文网到电脑桌面
安装后可以在桌面快捷访问

国有企业银行账户管理办法

国有企业银行账户管理办法_第1页
1/4
国有企业银行账户管理办法_第2页
2/4
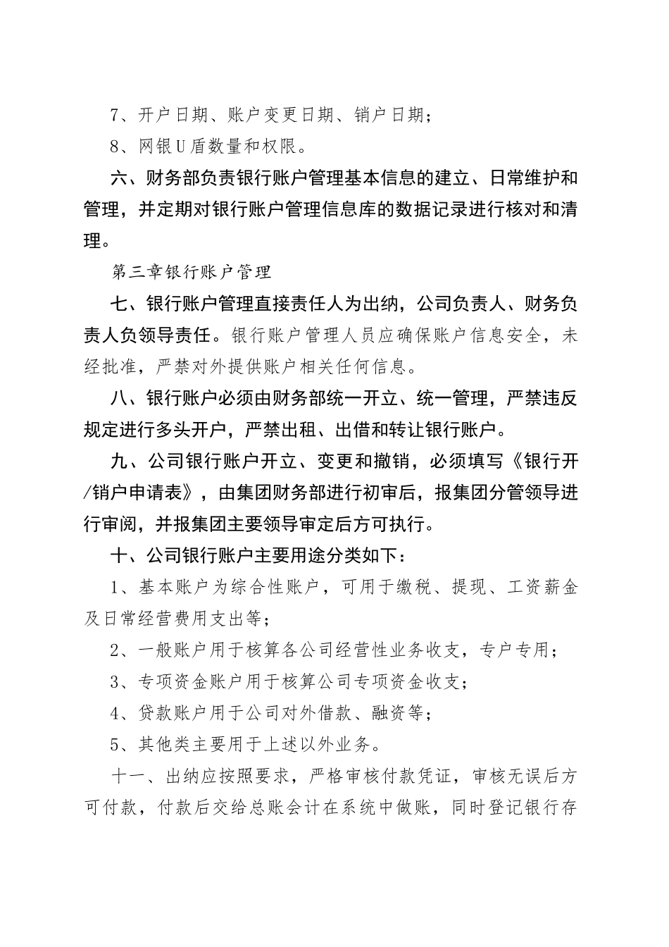
集团账户管理暂行办法第一章总则一、为规范公司资金账户管理,保证公司资金安全,根据国家《银行账户管理办法》等法律法规,结合公司实际情况,制定本制度。二、公司账户包括但不限于银行基本账户、贷款账户、专项资金账户、保证金账户等。三、根据公司业务发展需要,公司银行账户的开立和撤销,由集团财务部进行初审后,报集团分管领导进行审阅,并报集团主要领导审定。四、财务部为银行账户直接管理部门,主要负责银行账户的开立、变更和撤销的申请,以及银行账户对账、账户信息揭示与统计报表等。第二章银行账户信息管理五、公司建立银行账户管理信息库,负责收集处理...

1、当您付费下载文档后,您只拥有了使用权限,并不意味着购买了版权,文档只能用于自身使用,不得用于其他商业用途(如 [转卖]进行直接盈利或[编辑后售卖]进行间接盈利)。
2、本站所有内容均由合作方或网友上传,本站不对文档的完整性、权威性及其观点立场正确性做任何保证或承诺!文档内容仅供研究参考,付费前请自行鉴别。
3、如文档内容存在违规,或者侵犯商业秘密、侵犯著作权等,请点击“违规举报”。

碎片内容

国有企业银行账户管理办法

笔杆子文秘 + 关注
实名认证
内容提供者

公文写作、笔杆子写材料、文秘工作者认准今日公文网。

确认删除?
回到顶部
搜索
VIP
微信客服
  • 微信客服