电脑桌面
添加今日公文网到电脑桌面
安装后可以在桌面快捷访问

信访责任追究制度

信访责任追究制度_第1页
1/2
信访责任追究制度_第2页
2/2
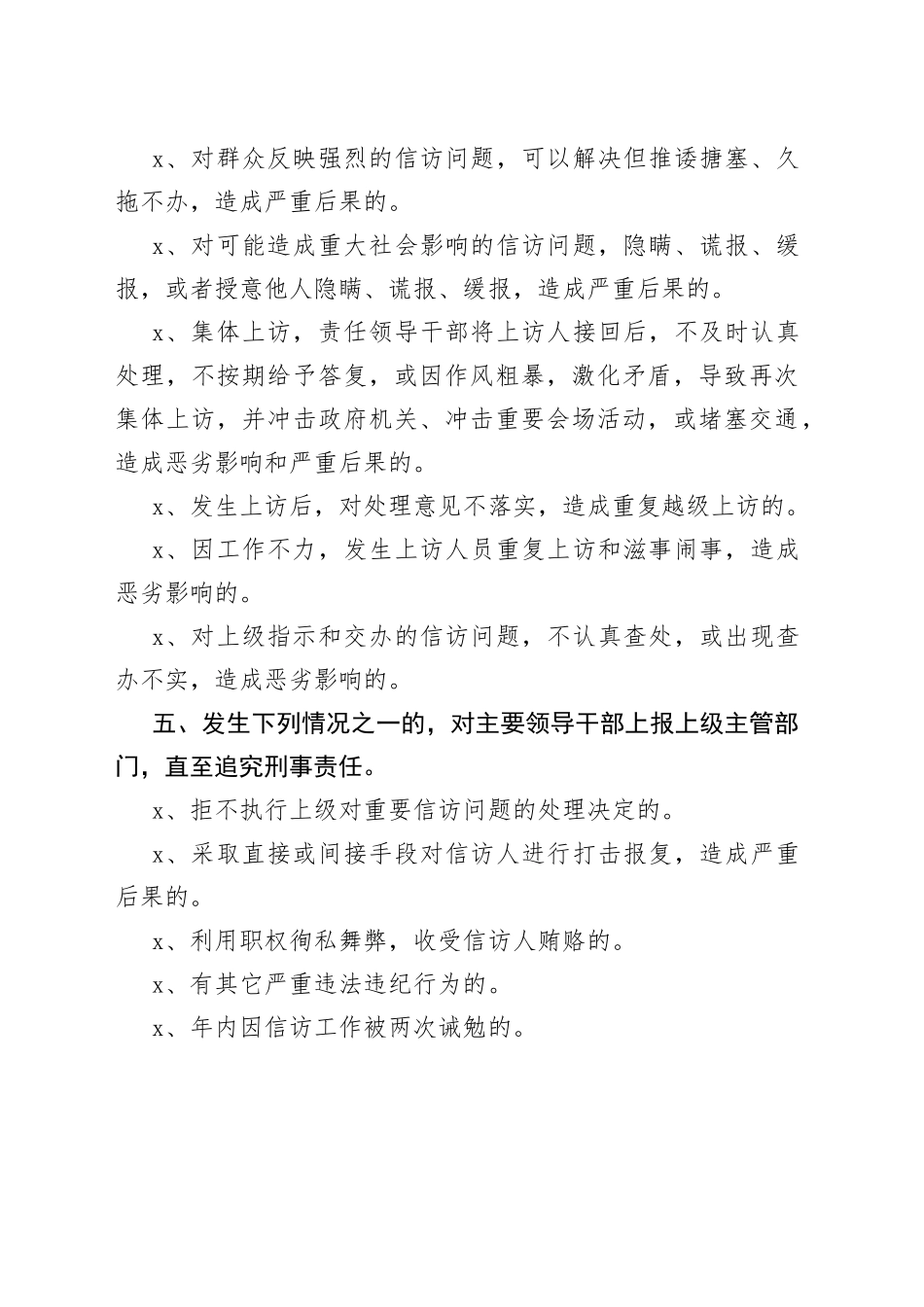
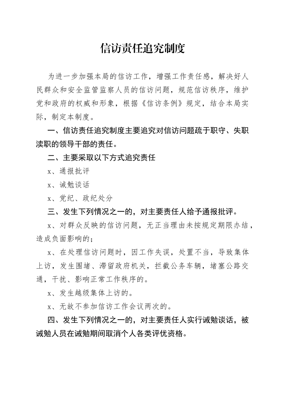
信访责任追究制度为进一步加强本局的信访工作,增强工作责任感,解决好人民群众和安全监管监察人员的信访问题,规范信访秩序,维护党和政府的权威和形象,根据《信访条例》规定,结合本局实际,制定本制度。一、信访责任追究制度主要追究对信访问题疏于职守、失职渎职的领导干部的责任。二、主要采取以下方式追究责任x、通报批评x、诫勉谈话x、党纪、政纪处分三、发生下列情况之一的,对主要责任人给予通报批评。x、对群众反映的信访问题,无正当理由未按规定期限办结,造成负面影响的;x、在处理信访问题时,因工作失误,处置不当,导致集体上访,发生围堵、滞留政府机...

1、当您付费下载文档后,您只拥有了使用权限,并不意味着购买了版权,文档只能用于自身使用,不得用于其他商业用途(如 [转卖]进行直接盈利或[编辑后售卖]进行间接盈利)。
2、本站所有内容均由合作方或网友上传,本站不对文档的完整性、权威性及其观点立场正确性做任何保证或承诺!文档内容仅供研究参考,付费前请自行鉴别。
3、如文档内容存在违规,或者侵犯商业秘密、侵犯著作权等,请点击“违规举报”。

碎片内容

信访责任追究制度

确认删除?
回到顶部
搜索
VIP
微信客服
  • 微信客服