电脑桌面
添加今日公文网到电脑桌面
安装后可以在桌面快捷访问

县残联贯彻落实中央八项规定及其实施细则精神负面清单

县残联贯彻落实中央八项规定及其实施细则精神负面清单_第1页
1/5
县残联贯彻落实中央八项规定及其实施细则精神负面清单_第2页
2/5
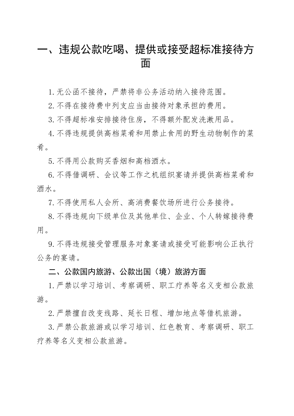
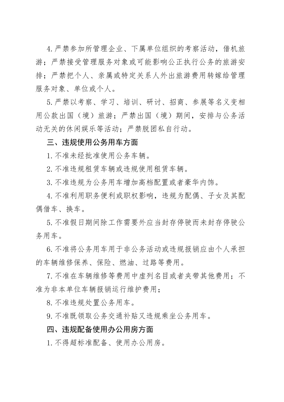
一、违规公款吃喝、提供或接受超标准接待方面1.无公函不接待,严禁将非公务活动纳入接待范围。2.不得在接待费中列支应当由接待对象承担的费用。3.不得超标准安排接待住房,不得额外配发洗漱用品。4.不得违规提供高档菜肴和用禁止食用的野生动物制作的菜肴。5.不得用公款购买香烟和高档酒水。6.不得借调研、会议等工作之机组织宴请并提供高档菜肴和酒水。7.不得使用私人会所、高消费餐饮场所进行公务接待。8.不得违规向下级单位及其他单位、企业、个人转嫁接待费用。9.不得违规接受管理服务对象宴请或接受可能影响公正执行公务的宴请。二、公款国内旅游、公款出国(境)旅...

1、当您付费下载文档后,您只拥有了使用权限,并不意味着购买了版权,文档只能用于自身使用,不得用于其他商业用途(如 [转卖]进行直接盈利或[编辑后售卖]进行间接盈利)。
2、本站所有内容均由合作方或网友上传,本站不对文档的完整性、权威性及其观点立场正确性做任何保证或承诺!文档内容仅供研究参考,付费前请自行鉴别。
3、如文档内容存在违规,或者侵犯商业秘密、侵犯著作权等,请点击“违规举报”。

碎片内容

县残联贯彻落实中央八项规定及其实施细则精神负面清单

笔杆子文秘 + 关注
实名认证
内容提供者

公文写作、笔杆子写材料、文秘工作者认准今日公文网。

确认删除?
回到顶部
搜索
VIP
微信客服
  • 微信客服