电脑桌面
添加今日公文网到电脑桌面
安装后可以在桌面快捷访问

“把”字型排比句40条(2021年12月19日)

“把”字型排比句40条(2021年12月19日)_第1页
1/4
“把”字型排比句40条(2021年12月19日)_第2页
2/4
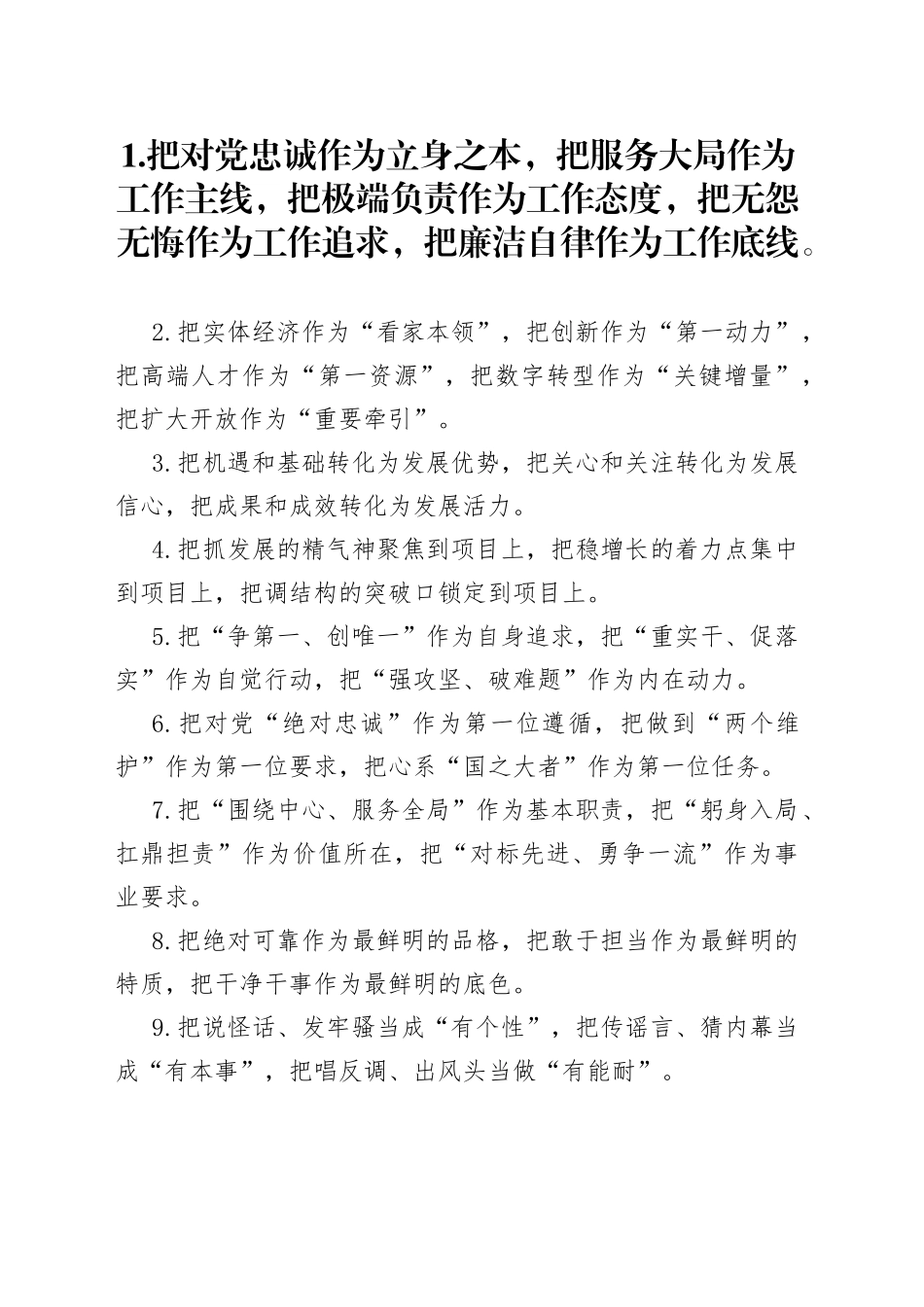
1.把对党忠诚作为立身之本,把服务大局作为工作主线,把极端负责作为工作态度,把无怨无悔作为工作追求,把廉洁自律作为工作底线。2.把实体经济作为“看家本领”,把创新作为“第一动力”,把高端人才作为“第一资源”,把数字转型作为“关键增量”,把扩大开放作为“重要牵引”。3.把机遇和基础转化为发展优势,把关心和关注转化为发展信心,把成果和成效转化为发展活力。4.把抓发展的精气神聚焦到项目上,把稳增长的着力点集中到项目上,把调结构的突破口锁定到项目上。5.把“争第一、创唯一”作为自身追求,把“重实干、促落实”作为自觉行动,把“强攻坚、破难题”作...

1、当您付费下载文档后,您只拥有了使用权限,并不意味着购买了版权,文档只能用于自身使用,不得用于其他商业用途(如 [转卖]进行直接盈利或[编辑后售卖]进行间接盈利)。
2、本站所有内容均由合作方或网友上传,本站不对文档的完整性、权威性及其观点立场正确性做任何保证或承诺!文档内容仅供研究参考,付费前请自行鉴别。
3、如文档内容存在违规,或者侵犯商业秘密、侵犯著作权等,请点击“违规举报”。

碎片内容

“把”字型排比句40条(2021年12月19日)

确认删除?
回到顶部
搜索
VIP
微信客服
  • 微信客服