电脑桌面
添加今日公文网到电脑桌面
安装后可以在桌面快捷访问

基层二十大、新党章和党建业务知识测试卷

基层二十大、新党章和党建业务知识测试卷_第1页
1/12
基层二十大、新党章和党建业务知识测试卷_第2页
2/12
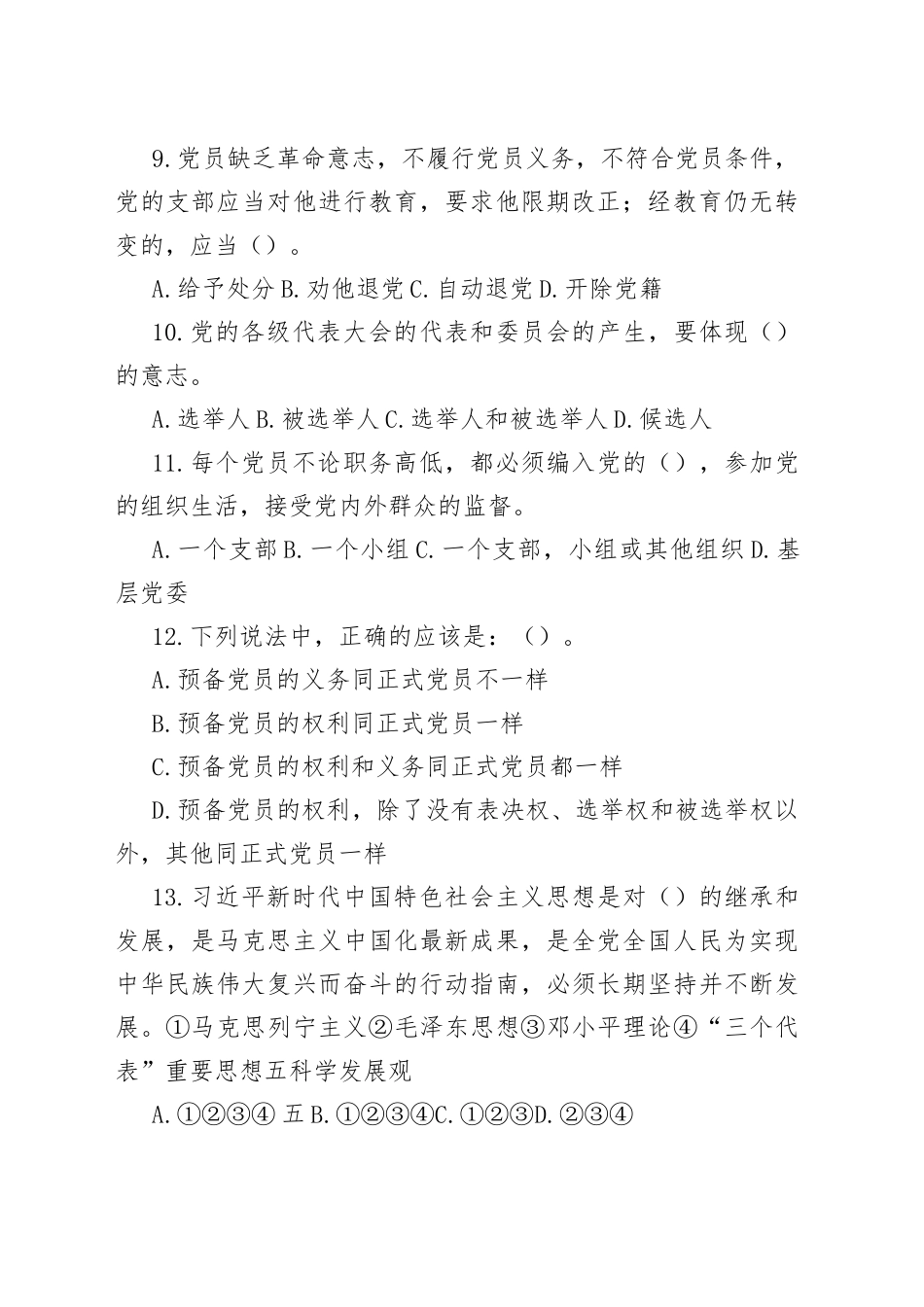
基层 xx 大精神、新 D 章和党建业务知识测试卷一、单选题(每空 x 分,共 xx 空,合计 xx 分)1.凡是有正式党员()的,都应当成立党的基层组织。A.两人以上 B.三人以上 C.五人以上 D.十人以上2.党的基层委员会、总支部委员会、支部委员会每届任期()。A.三年 B.三年至五年 C.五年 D.两年至三年3.()的党员必须开除党籍。A.触犯法律 B.触犯刑法 C.严重触犯刑法 D.违犯党的纪律4.()是党内的最高处分。A.双规 B.开除党籍 C.撤销党内职务 D.严重警告5.()是党的全部工作和战斗力的基础。A.党的委员会 B.党的基层组织 C.党小组 D.共青团6.我们...

1、当您付费下载文档后,您只拥有了使用权限,并不意味着购买了版权,文档只能用于自身使用,不得用于其他商业用途(如 [转卖]进行直接盈利或[编辑后售卖]进行间接盈利)。
2、本站所有内容均由合作方或网友上传,本站不对文档的完整性、权威性及其观点立场正确性做任何保证或承诺!文档内容仅供研究参考,付费前请自行鉴别。
3、如文档内容存在违规,或者侵犯商业秘密、侵犯著作权等,请点击“违规举报”。

碎片内容

基层二十大、新党章和党建业务知识测试卷

笔杆子文秘 + 关注
实名认证
内容提供者

公文写作、笔杆子写材料、文秘工作者认准今日公文网。

确认删除?
回到顶部
搜索
VIP
微信客服
  • 微信客服