电脑桌面
添加今日公文网到电脑桌面
安装后可以在桌面快捷访问

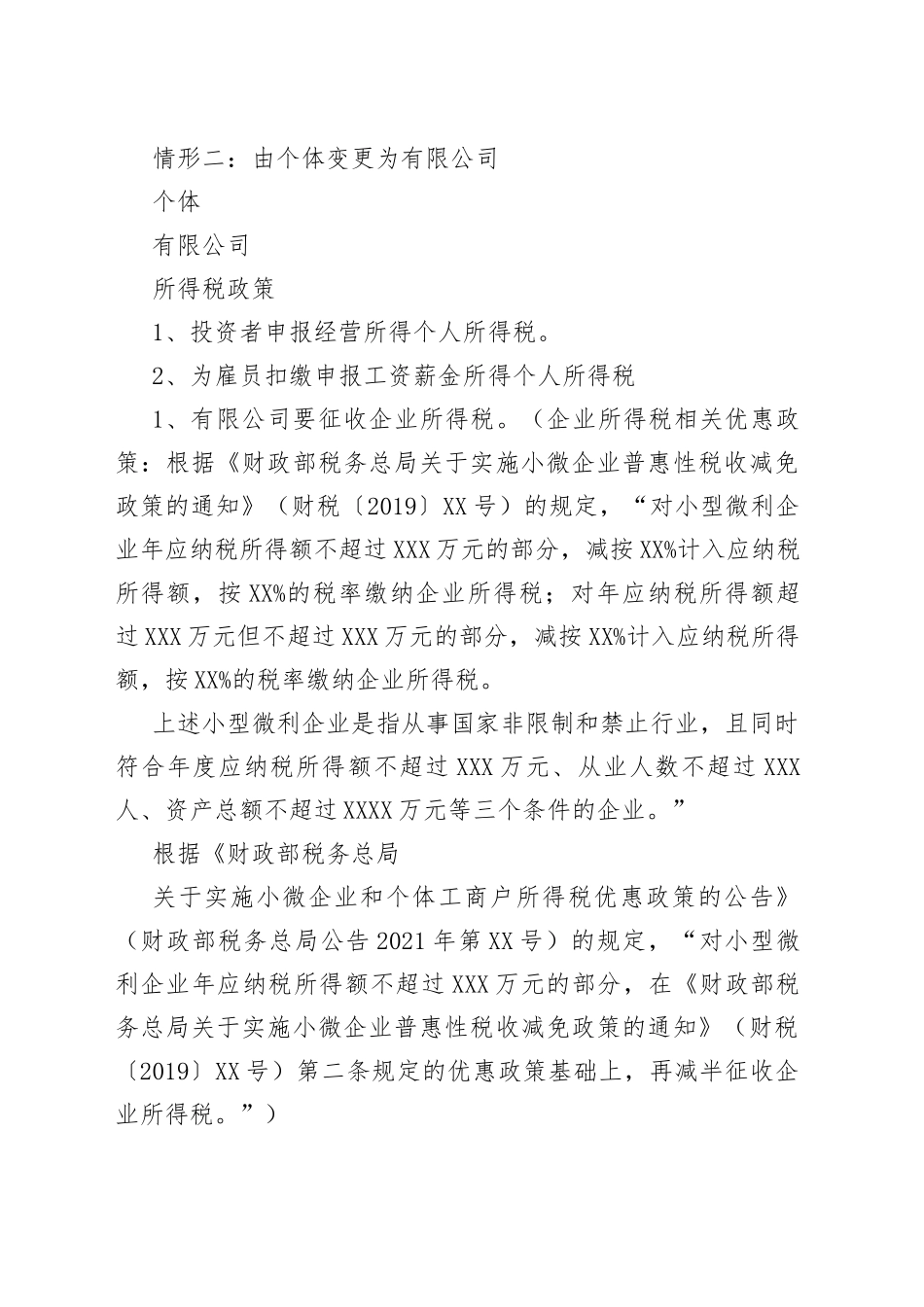
餐饮企业从个体转个人独资企业、合伙企业和有限公司涉及税收政策服务变化点

餐饮企业从个体转个人独资企业、合伙企业和有限公司涉及税收政策服务变化点_第1页
1/3
餐饮企业从个体转个人独资企业、合伙企业和有限公司涉及税收政策服务变化点_第2页
2/3
餐饮企业从个体转个人独资企业、合伙企业和有限公司涉及税收政策服务变化点一、征管措施方面从事餐饮的个体转成个人独资、合伙企业和有限公司后,不适用《个体工商户税收定期定额征收管理办法》;同时,个体工商户销售额达到一定标准,应按规定设置、使用和保管账簿及凭证,并根据合法、有效凭证记账核算。二、税收政策方面情形一:由个体变更为个人独资企业或合伙企业个体个人独资企业、合伙企业所得税政策1、投资者申报经营所得个人所得税,2、为雇员扣缴申报工资薪金所得个人所得税1、对于投资者来说,仍然按照经营所得申报个税,但不能按照定期定额征收,要改为查账...

1、当您付费下载文档后,您只拥有了使用权限,并不意味着购买了版权,文档只能用于自身使用,不得用于其他商业用途(如 [转卖]进行直接盈利或[编辑后售卖]进行间接盈利)。
2、本站所有内容均由合作方或网友上传,本站不对文档的完整性、权威性及其观点立场正确性做任何保证或承诺!文档内容仅供研究参考,付费前请自行鉴别。
3、如文档内容存在违规,或者侵犯商业秘密、侵犯著作权等,请点击“违规举报”。

碎片内容

餐饮企业从个体转个人独资企业、合伙企业和有限公司涉及税收政策服务变化点

笔杆子文秘 + 关注
实名认证
内容提供者

公文写作、笔杆子写材料、文秘工作者认准今日公文网。

确认删除?
回到顶部
搜索
VIP
微信客服
  • 微信客服