电脑桌面
添加今日公文网到电脑桌面
安装后可以在桌面快捷访问

新《党章》学习测试卷(3版,含答案)—今日公文网2

新《党章》学习测试卷(3版,含答案)—今日公文网2_第1页
1/13
新《党章》学习测试卷(3版,含答案)—今日公文网2_第2页
2/13
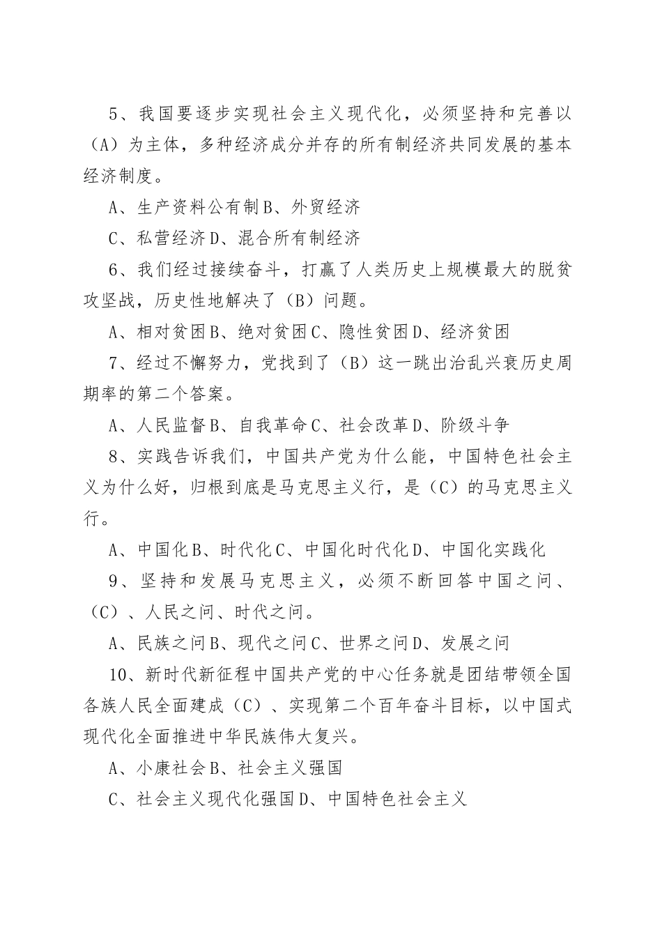
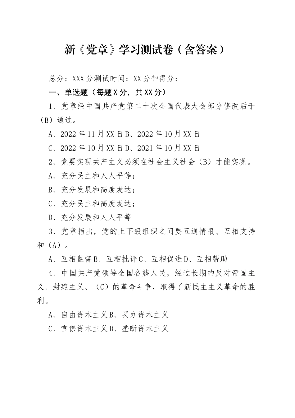
新《党章》学习测试卷(含答案)总分:XXX 分测试时间:XX 分钟得分:一、单选题(每题 X 分,共 XX 分)1、党章经中国共产党第二十次全国代表大会部分修改后于(B)通过。A、2022 年 11 月 XX 日 B、2022 年 10 月 XX 日C、2022 年 10 月 XX 日 D、2021 年 10 月 XX 日2、党要实现共产主义必须在社会主义社会(B)才能实现。A、充分民主和人人平等;B、充分发展和高度发达;C、充分民主和高度发达;D、充分发展和人人平等3、党章指出,党的上下级组织之间要互通情报、互相支持和(A)。A、互相监督 B、互相批评 C、互相促进 D、互相帮助...

1、当您付费下载文档后,您只拥有了使用权限,并不意味着购买了版权,文档只能用于自身使用,不得用于其他商业用途(如 [转卖]进行直接盈利或[编辑后售卖]进行间接盈利)。
2、本站所有内容均由合作方或网友上传,本站不对文档的完整性、权威性及其观点立场正确性做任何保证或承诺!文档内容仅供研究参考,付费前请自行鉴别。
3、如文档内容存在违规,或者侵犯商业秘密、侵犯著作权等,请点击“违规举报”。

碎片内容

新《党章》学习测试卷(3版,含答案)—今日公文网2

笔杆子文秘 + 关注
实名认证
内容提供者

公文写作、笔杆子写材料、文秘工作者认准今日公文网。

确认删除?
回到顶部
搜索
VIP
微信客服
  • 微信客服